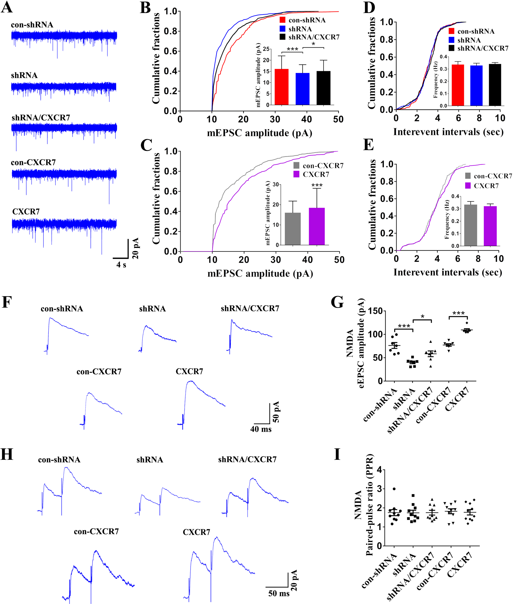
Fig. 4: The role of CXCR7 in regulating NMDAR-mediated synaptic currents in dentate GCs in the mouse model of epilepsy.
From: CXCR7 regulates epileptic seizures by controlling the synaptic activity of hippocampal granule cells

NMDAR-mEPSCs: a Representative images of the NMDAR-mEPSCs in each group; statistical analyses of b the amplitude (n = 5 per group; column data: shRNA compared with con-shRNA, p < 0.001; shRNA/CXCR7 compared with shRNA, p = 0.018; cumulative fraction data: shRNA compared with con-shRNA, p < 0.001; shRNA/CXCR7 compared with shRNA, p < 0.001) and d frequency of the NMDAR-mEPSCs in the con-shRNA, shRNA, and shRNA/CXCR7 groups. Statistical analyses of the c amplitude (n = 5 per group; column data: p < 0.001; cumulative fraction data: p < 0.001) and e frequency of the NMDAR-mEPSCs in the con-CXCR7 and CXCR7 groups. NMDAR-eEPSCs: f Representative images of the NMDAR-eEPSCs in each group and g statistical analyses of the amplitude of the NMDAR-eEPSCs (n = 7 per group; shRNA compared with con-shRNA, p < 0.001; shRNA/CXCR7 compared with shRNA, p = 0.017; CXCR7 compared with con-CXCR7, p < 0.001). PPRs of NMDAR-eEPSCs: h Representative images of the PPRs of NMDAR-eEPSCs in each group and i the corresponding statistical analysis (n = 10 per group). One-way ANOVA with a post hoc Bonferroni test for column data; *p < 0.05, **p < 0.01, and ***p < 0.001; Kolmogorov–Smirnov test for cumulative fraction data