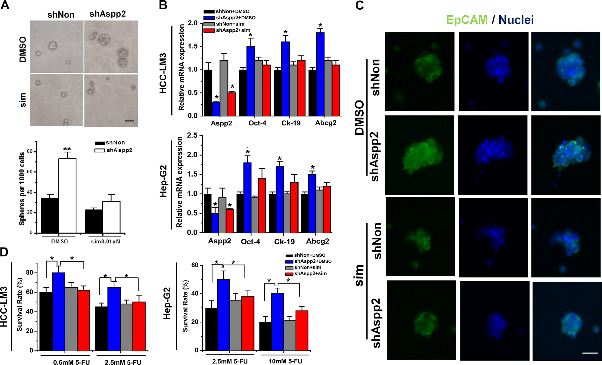
Fig. 2: Mevalonate metabolism is essential for maintaining tumor-initiating capability in ASPP2-depleted HCC cells.
From: ASPP2 inhibits tumor growth by repressing the mevalonate pathway in hepatocellular carcinoma

a Top: Representative images of spheroid formation in HCC-LM3 cells treated with 0.01 μM simvastatin or DMSO after knock down of ASPP2. Bottom: the number of spheres formation per 1000 HCC-LM3 cells.Scale bar, 100 mm. b qRT-PCR gene expression of Aspp2, Oct-4, Ck-19, and Abcg2 in HCC-LM3 and HepG2 cells transfected with the indicated lentivirus and treated with 10 μM simvastatin or DMSO. c Immunofluorescence stainings of HCC-LM3 spheres formed from cells transfected with the indicated lentivirus and treated with 10 μM simvastatin or DMSO. Green staining represented EpCAM protein. DAPI was used stain nuclear(blue staining) Scale bar, 40 mm d Cell viability of the infected HCC-LM3 and HepG2 cell treated with 10 μM simvastatin or DMSO and 5-FU(0.6 mM,2.5 mM or 10 mM) was analyzed by MTS assay. Asterisk (*) indicates P < 0.05, asterisks (**) indicates P < 0.01