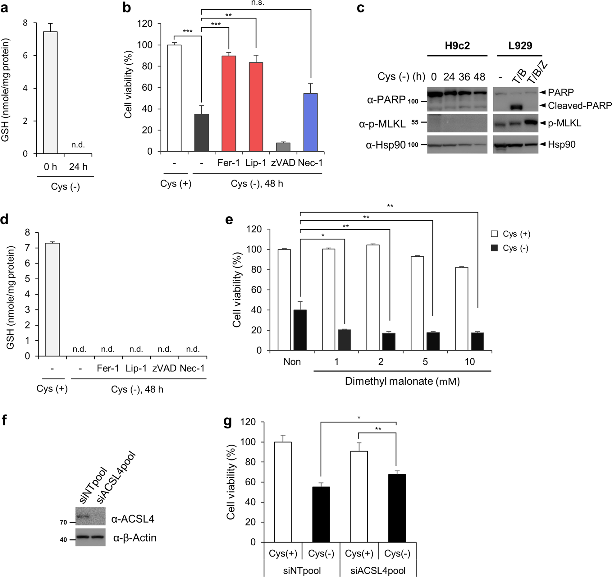
Fig. 6: Cysteine deprivation induces glutathione depletion and ferroptosis in H9c2 cells.

a Determination of glutathione levels upon cysteine deprivation. H9c2 cells were incubated in cysteine- and methionine-deficient medium for 24 h. Glutathione levels were measured using a glutathione assay kit according to the manufacturer’s instructions and normalized to protein concentrations. n.d. = not determined. b Effect of cysteine deprivation on ferroptosis in H9c2 cells. H9c2 cells were incubated in cysteine-depleted DMEM for 48 h in the absence or presence of inhibitors, as described in the legend of Fig. 5e. Cell viability was measured using CellTiter-Glo. The data are the mean ± s.d., n = 3, with **P < 0.01, ***P < 0.001 and n.s. = nonsignificant with a two-sided Student’s t-test. c Western blot analysis of H9c2 cells cultured in cysteine-deficient medium. Cells were incubated in cysteine-deficient medium for the indicated periods, and western blotting was carried out as described in the legend of Fig. 5g. d Determination of glutathione levels upon cysteine deprivation in the presence of inhibitors. H9c2 cells were treated as in (b) for 40 h, and glutathione levels were determined. e H9c2 cells were incubated in cysteine-depleted medium in the absence and presence of 10 mM DMM. Cell viability was measured with CellTiter-Glo. The data are the mean ± s.d., n = 3, with *P < 0.05 and **P < 0.01 with a two-sided Student’s t-test. f H9c2 cells transfected with ACSL4 siRNA pool for 48 h and western blot analysis was carried out using anti-ACSL4 antibody. g H9c2 cells transfected with ACSL4 siRNA for 36 h were incubated in cysteine-depleted medium for an additional 48 h. The data are the mean ± s.d., n = 3, with *P < 0.05 and **P < 0.01 with a two-sided Student’s t-test