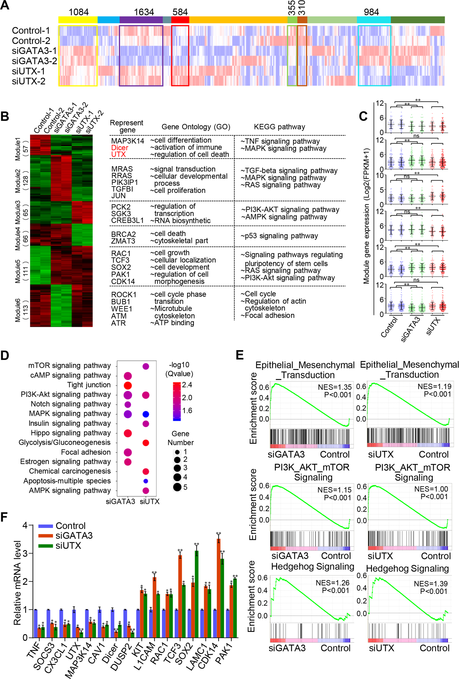
Fig. 4: RNA-seq analysis of depletion of GATA3- or UTX-linked gene expression in MCF-7 cells.
From: GATA3 recruits UTX for gene transcriptional activation to suppress metastasis of breast cancer

a Global transcriptome analysis of all detected genes (fragments per kilobase of transcript per million mapped reads [FPKM] > 0 in all samples). GATA3 or UTX was knocked down in MCF-7 cells by using siRNAs. Two independent samples were separately subject to RNA-seq analysis. Genes exhibiting specific expression patterns in the two experimental groups are highlighted in a colored box and the number of genes in each cluster is labeled. b Heatmap of gene expression from six representative modules. Representative genes, GO terms, and KEGG pathways of each module are also shown. c Box plot showing the FPKM of gene expression distribution of different modules. Targeted groups are compared with two control samples for each sample separately (*p < 0.05, **p < 0.01, ***p < 0.001; two-tailed unpaired t test). d Pathway analysis of GATA3/UTX-regulated target genes arranged into functional groups. e GSEA results indicating that GATA3- and UTX-knockdown groups showed significant enrichment of common differentially expressed genes in several critical cellular processes. f Verification of RNA-seq results through qPCR analysis of the indicated genes in MCF-7 cells. Results are represented as fold-change over control, with GAPDH used as the internal reference. Data are shown as means ± SD from three independent experiments (*p < 0.05, **p < 0.01, ***p < 0.001; two-tailed unpaired t test)