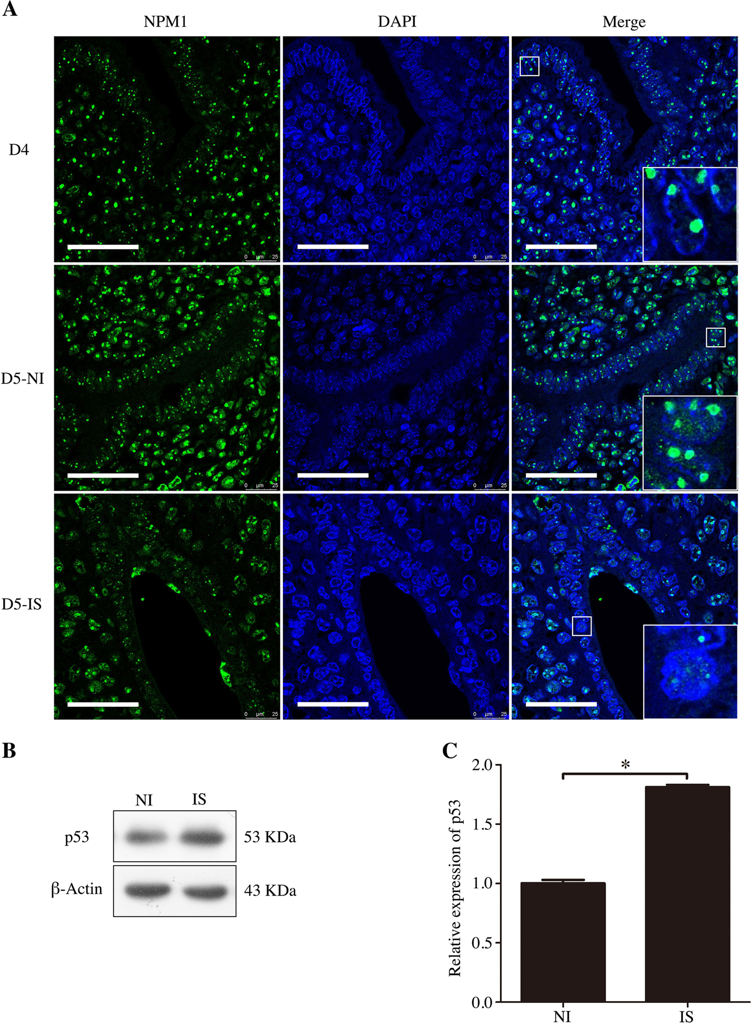
Fig. 4: Nucleolar stress in the mouse uterus during the peri-implantation period.
From: Nucleolar stress regulation of endometrial receptivity in mouse models and human cell lines

a Immunofluorescence was used to indicate the location of NPM1 in mouse uteri from days 4–5 of pregnancy (D5-NI, inter-implantation site on day 5; D5-IS, implantation site on day 5). Bar = 50 μm. b Western blot of the p53 protein in mouse uteri on day 5 of pregnancy. β-Actin was used as a loading control. c Real-time PCR analysis of the p53 mRNA level in the mouse uterus on day 5 of pregnancy. Data are presented as the mean ± SD, *p < 0.05