Fig. 8: The effects of nucleolar stress on the human Ishikawa epithelial cells.
From: Nucleolar stress regulation of endometrial receptivity in mouse models and human cell lines

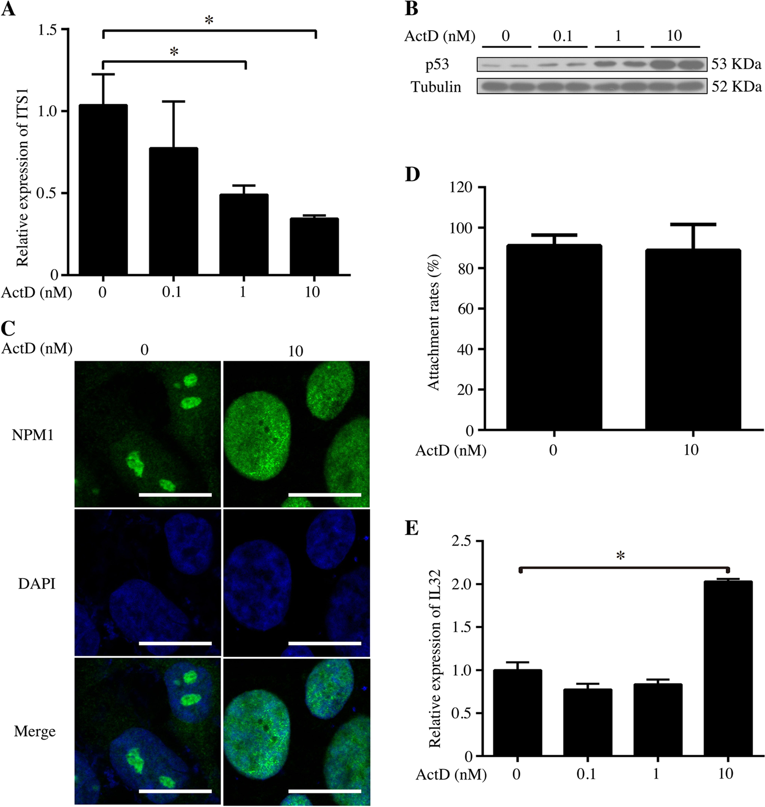
a Real-time PCR analysis of ITS1 mRNA level in the ActD-treated Ishikawa cells. b Western blot of the p53 protein in ActD-treated Ishikawa cells. Tubulin was used as a loading control. c The location of NPM1 in the Ishikawa cells treated with ActD for 48 h. Bar = 10 μm. d The rates of attached Jeg-3 spheroids to monolayer Ishikawa cells which are treated with 10 nM ActD for 48 h. e Real-time PCR analysis of the IL32 mRNA level in the ActD-treated Ishikawa cells. Data are presented as the mean ± SD, *p < 0.05