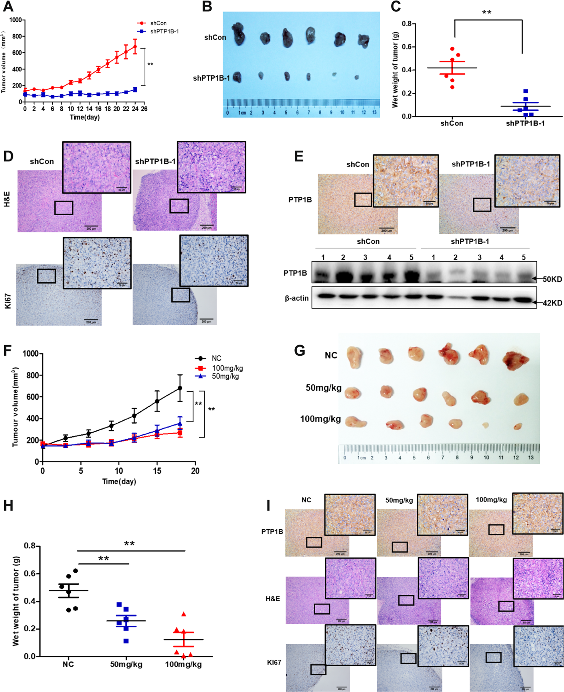
Fig. 5: Inhibition of PTP1B suppresses tumor growth.
From: Inhibition of PTP1B blocks pancreatic cancer progression by targeting the PKM2/AMPK/mTOC1 pathway

a–e Loss of PTP1B inhibited PANC-1 cell tumorigenesis in vivo. a The changes of tumor volume. b, c The comparison of tumor size and weight between PTP1B loss group and control group. d H&E staining and Ki67 expression in tumor (scale bar, 200 μm and 50 μm). e The expression of PTP1B in tumor tissue detected by Western blotting and immunohistochemistry assays (scale bar, 200 μm and 50 μm). f–i LXQ46 showed good therapeutic efficacy on pancreatic cancer in mouse xenograft model. BALB/c nude mouse were divided into three groups and treated with vehicle alone or along with LXQ46 (50 mg/kg or 100 mg/kg) intraperitoneally. f Tumor volume was measured once every three days for 18 days before mouse were killed. g, h Image of tumor size and quantitative analysis of the tumor weight. (i) H&E staining of tumor and immunohistochemical staining of PTP1B and Ki67 in tumor (scale bar, 200 μm and 50 μm). *p < 0.05, **p < 0.01 versus control group.