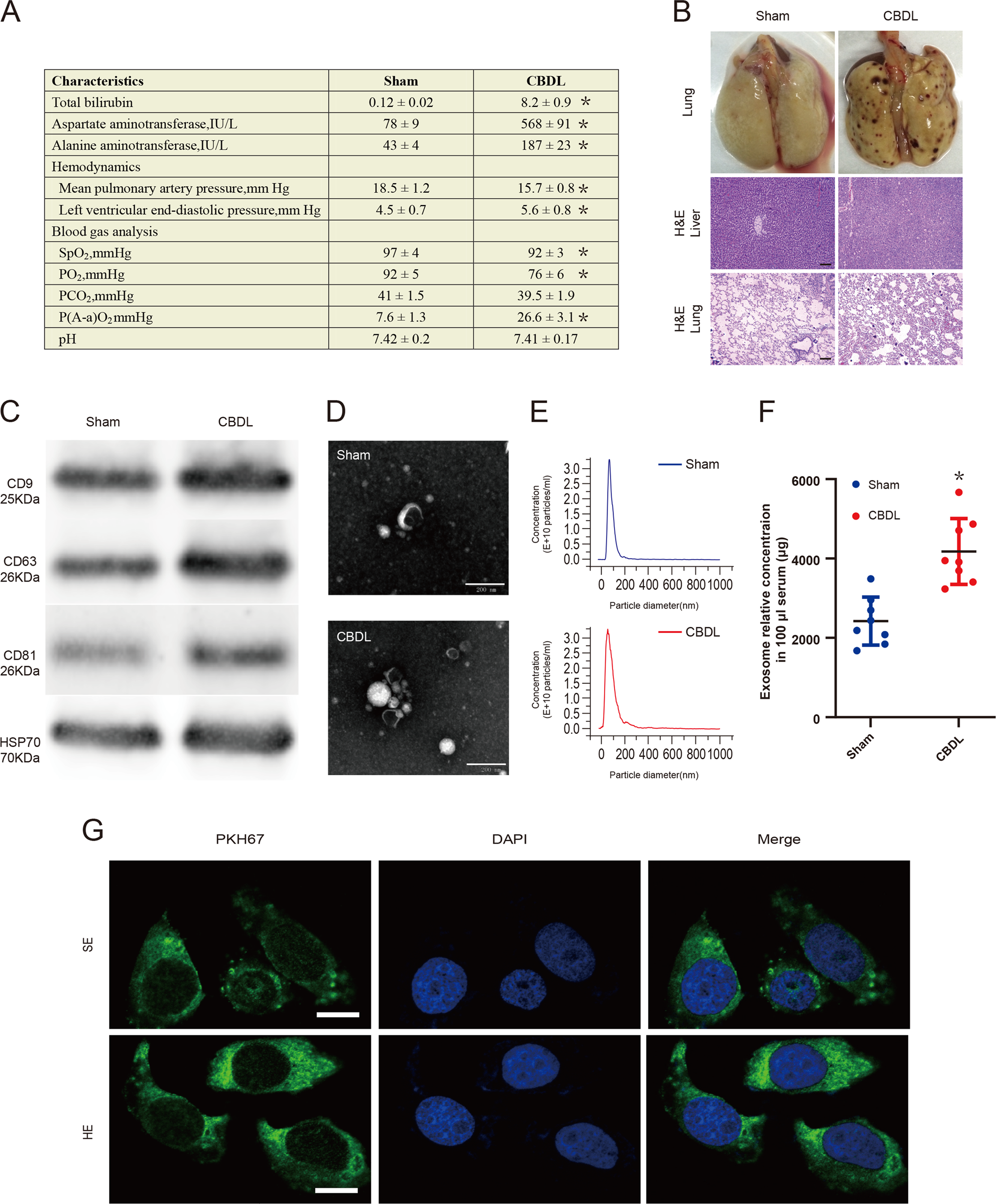
Fig. 1: Characterization of exosomes derived from rat peripheral blood serum in the sham-operated group and CBDL group.

a Comparison of liver function test results, hemodynamics and lung function test results in the sham-operated group and CBDL group (n = 10). b Comparison of histological features of injury in study groups (n = 10). Scale bar, 100 μm. c CD9, CD63, CD81, and HSP70 immunoblots of exosomes derived from rat peripheral blood serum in the sham-operated group and CBDL group (n = 5). d Transmission electron micrographs of exosomes derived from rat peripheral blood serum in the sham-operated group and CBDL group (n = 10). Scale bar, 200 nm. e The concentration and size of SEs and HEs were compared using NTA (n = 6). Data are represented as the means ± SD. *p < 0.05, compared with the sham-operated group. f The enriched exosomal protein population was quantified in rat blood serum from the sham-operated group or CBDL group using the BCA assay (n = 8). g The detection of exosome uptake by PMVECs in vitro. Exosomes are shown (PKH67 in green, DAPI in blue). Scale bar, 25 μm