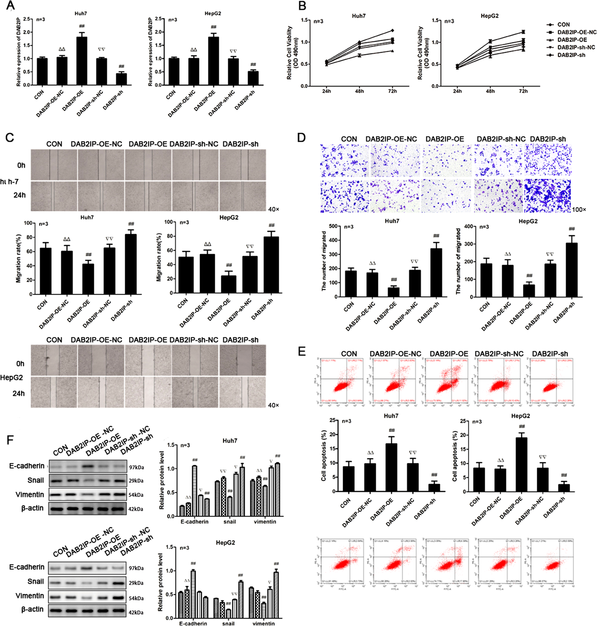
Fig. 6: Altered DAB2IP expression changes the malignant behaviors of HCC cells in vitro.

Huh-7 and HepG2 cells were transfected with control lentivirus or lentivirus for DAB2IP expression or DAB2IP-specific shRNA expression. a The relative levels of DAB2IP mRNA transcripts were determined by quantitative RT-PCR. b–e The proliferation, wound healing, invasion, and apoptosis of HCC cells were examined. f The relative levels of EMT-relevant protein expression in the different groups of cells were determined by Western blot. Data are images, charts, or expressed as the mean ± SEM of each group from three separate experiments. ##P < 0.01 vs. CON; ▵▵P < 0.01 vs. DAB2IP-OE; ▿▿P < 0.01 vs. DAB2IP-sh. OE overexpression, NC transfected with control RNA or lentivirus, Sh transduced with lentivirus for DAB2IP-specific shRNA.