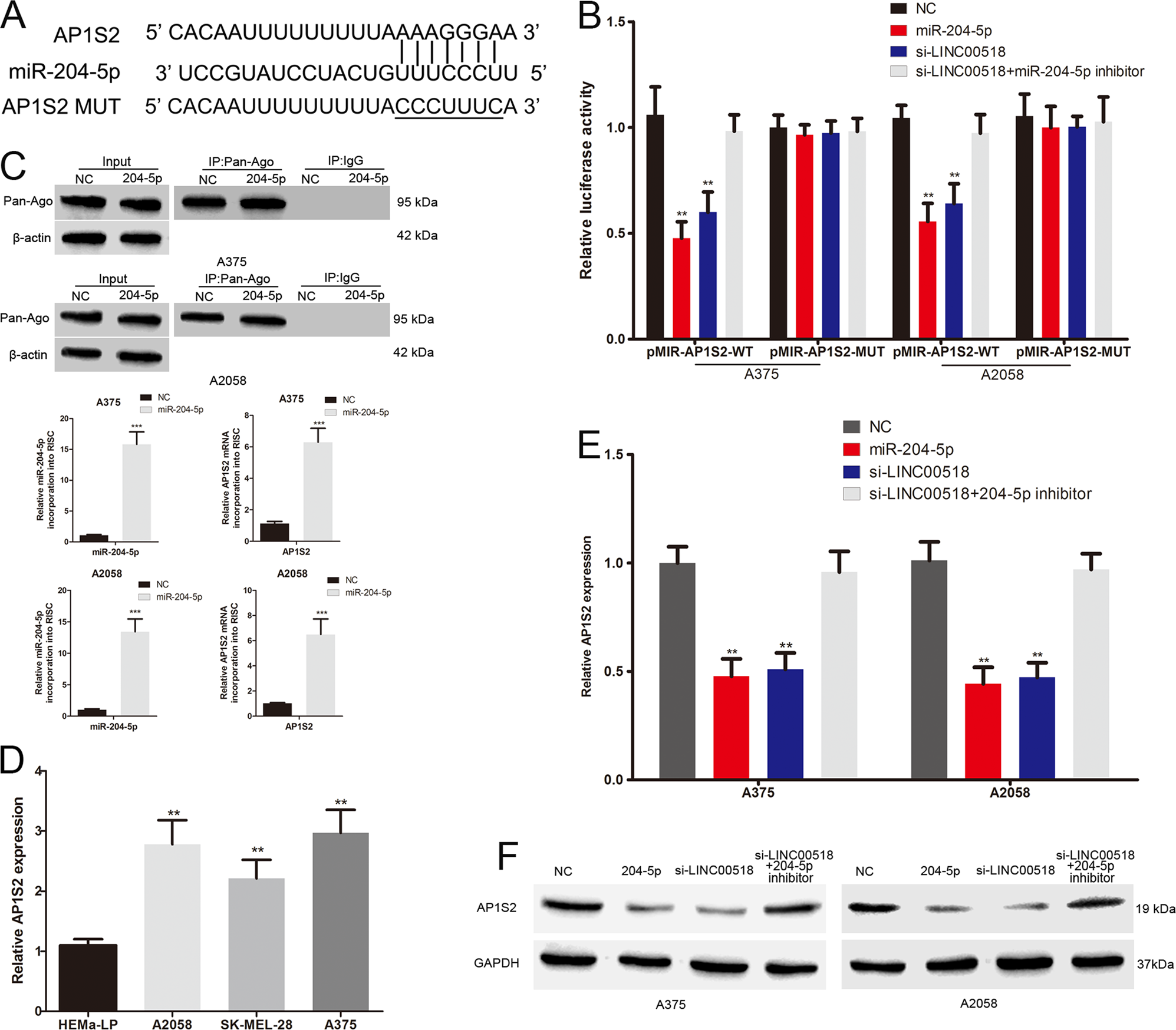
Fig. 4: LINC00518 promotes AP1S2 expression through sponging miR-204-5p.

a The binding sites of miR-204-5p on the 3′-UTR of AP1S2. Target sequences of AP1S2-3′ UTRs were mutated. b Luciferase assay of cells transfected with AP1S2-3′ UTR-WT or AP1S2-3′ UTR-MUT reporter together with miR-224-5p, LINC00518 siRNA or LINC00518 siRNA plus miR-204-5p inhibitor. c Immunoprecipitation of the Ago2/RISC using the Pan-Ago2 antibody in melanoma cells overexpressing miR-204-5p. IgG was used as a negative control and β-actin was used as an internal control. PCR analysis of miR-204-5p and AP1S2 incorporated into RISC in melanoma cells overexpressing miR-204-5p. d The AP1S2 expression profile in human melanoma cell lines (A375, A2058, SK-MEL-28) and human epidermal melanocytes (HEMa-LP). e The expression of AP1S2 mRNA in melanoma cells transfected with miR-224-5p, LINC00518 siRNA or LINC00518 siRNA plus miR-204-5p inhibitor. f Western blots identified AP1S2 protein expression changes following transfection with miR-224-5p, LINC00518 siRNA or LINC00518 siRNA plus miR-204-5p inhibitor, GAPDH was used as a control. Data were expressed as the mean ± SD, **P < 0.01, ***P < 0.001