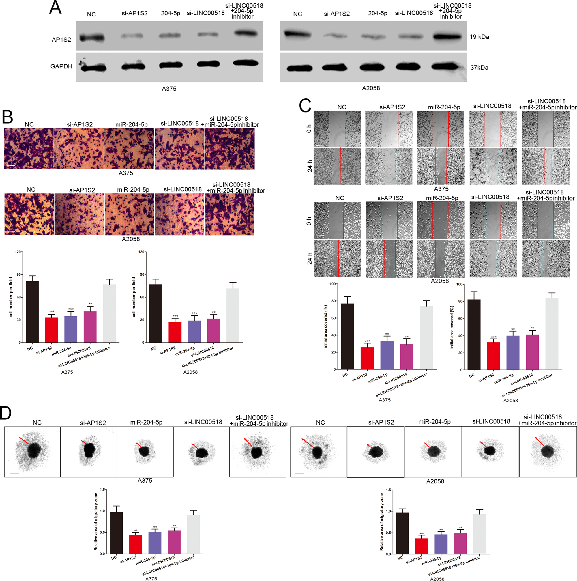
Fig. 5: LINC00518 promotes the melanoma cell invasion and migration through miR-204-5p/AP1S2 axis.

a Western blots identified AP1S2 protein expression changes in LINC00518 siRNA, AP1S2 siRNA, miR-204-5p mimic, LINC00518 siRNA plus miR-204-5p inhibitor transfected melanoma cells. GAPDH was used as a control. b The invasive capacity of LINC00518 siRNA, AP1S2 siRNA, miR-204-5p mimic, LINC00518 siRNA plus miR-204-5p inhibitor transfected melanoma cells was assessed by the transwell assay. Scale bar, 50 μm. c Migration of melanoma cells in different transfection groups was monitored by the scratch wound assay. Scale bar, 200 μm. d Results of melanoma cell migration were validated by a 3D migration assays. Scale bar, 200 μm. Data were expressed as the mean ± SD, **P < 0.01, ***P < 0.001