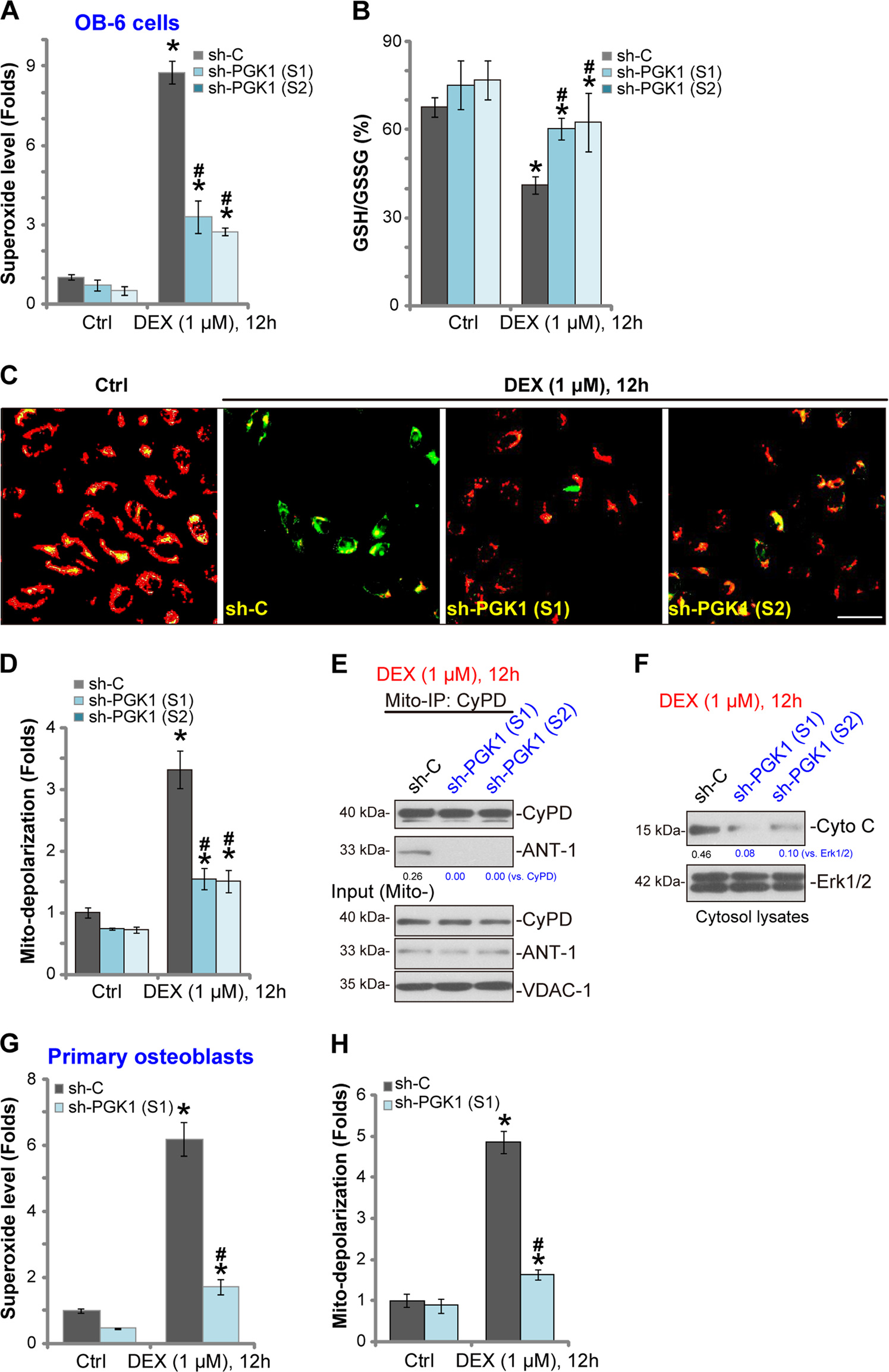
Fig. 3: PGK1 silencing attenuates DEX-induced oxidative stress and programmed necrosis in human osteoblasts.
From: PGK1 depletion activates Nrf2 signaling to protect human osteoblasts from dexamethasone

Stable OB-6 human osteoblastic cells (a–f) or primary human osteoblasts (g, h) with applied PGK1 shRNA (“sh-PGK1-S1/S2”) or the non-sense control shRNA (“sh-C”), were treated with or without DEX (1 μM) for applied time periods, oxidative stress (a, b, g) and programmed necrosis (c–f, h) were tested by the listed assays mentioned in the text. For mitochondrial depolarization assay, JC-1 green intensity was examined at 550 nm via a fluorescence spectrofluorometer (results normalized to the control level), and the representative JC-1 fluorescence images, merging both green and red fluorescence pictures, were presented (c, d). Expression of listed proteins was quantified, normalized to the loading control (e, f). Data were expressed as mean ± standard deviation (SD, n = 5). *p < 0.05 vs. “sh-C” cells with “Ctrl” treatment. #p < 0.05 vs. “sh-C” cells with DEX treatment. Experiments in this figure were repeated four times, and similar results were obtained. Bar = 100 μm (c).