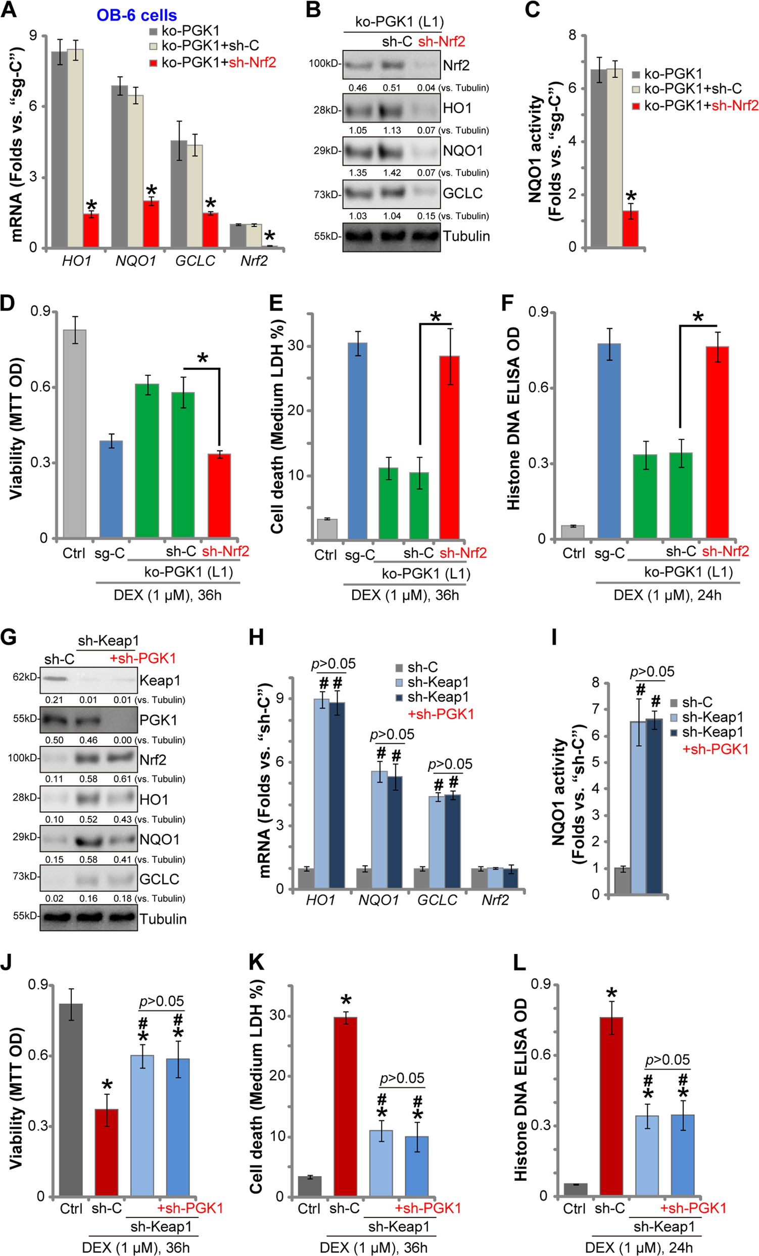
Fig. 5: PGK1 depletion-induced osteoblast cytoprotection against DEX is through activation of Keap1-Nrf2 cascade.
From: PGK1 depletion activates Nrf2 signaling to protect human osteoblasts from dexamethasone

OB-6 cells with the CRISPR/Cas9-PGK1-knockout construct (“ko-PGK1”) were further transduced with Nrf2 shRNA (“+sh-Nrf2”) or the non-sense control shRNA (“+sh-C”), stable cells were established via selection by puromycin, relative expression of Nrf2 pathway genes was shown (a, b). The NQO1 activity was also tested (c). Above cells and the control cells (with CRISPR/Cas9 sgRNA control construct/sg-C) were further treated with or without DEX (1 μM) for applied time periods, cell viability (d), death (e) and apoptosis (f) were examined by MTT, LDH release, and Histone-DNA ELISA assays, respectively. Expression of the listed genes in the stable OB-6 cells with the non-sense control shRNA (“sh-C”), the lentiviral Keap1 shRNA (“sh-Keap1”), or together with the PGK1 shRNA (“sh-PGK1-S1”, sh-Keap1 + sh-PGK1) was shown (g, h), the relative NQO1 activity was tested as well (i). The above cells were treated with or without DEX (1 μM) for applied time periods, cell viability (j), death (k), and apoptosis (l) were tested similarly. Expression of listed proteins was quantified, normalized to the loading control (b, g). Data were expressed as mean ± standard deviation (SD, n = 5). *p < 0.05 vs. “ko-PGK1” cells (a, c); *p < 0.05 (d–f); #p < 0.05 vs. “sh-C” cells (h–l). *p < 0.05 vs. “Ctrl” treatment (j–l). p > 0.05 stands for no statistical difference. Experiments in this figure were repeated three times, and similar results were obtained.