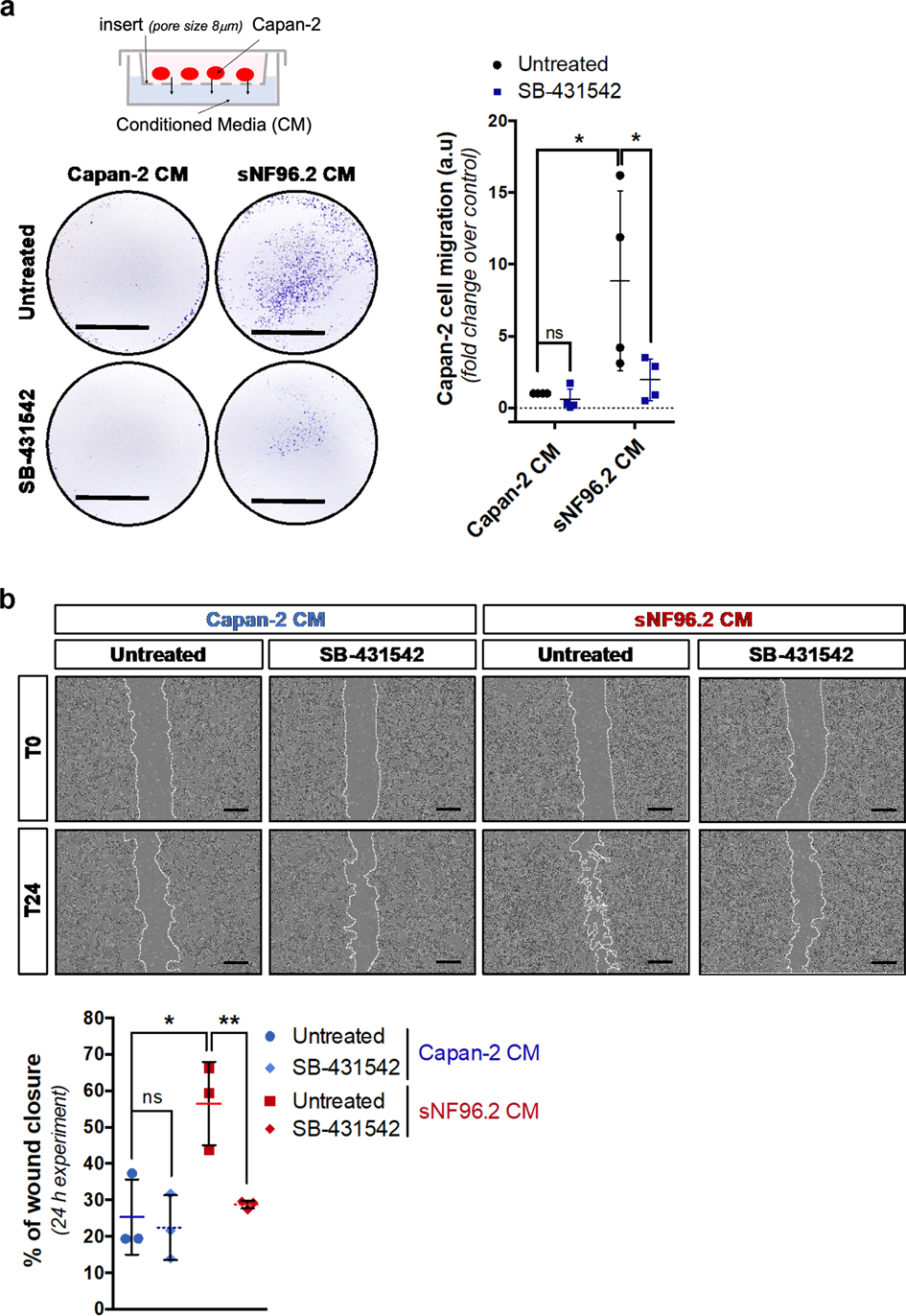
Fig. 3: Secreted factors from sNF96.2 cells stimulate Capan-2 cell migration in a TGFβ-dependent manner.
From: Schwann cells support oncogenic potential of pancreatic cancer cells through TGFβ signaling

a Boyden chamber migration assay of Capan-2 cells cultured for 72 h either with Capan-2 CM or with sNF96.2 CM, treated or not with the TβRI inhibitor, SB-431542, and stained with a 0.1% crystal violet solution. For each condition, an image from one experiment representative of four independent experiments is shown (left panel) and Capan-2 cell migration quantification is represented as mean ± SD (right panel, n = 4 independent experiments, *P < 0.05; ns: not significant). Scale bars, 0.5 cm. b Wound healing assay of Capan-2 cells cultured for 24 h either with Capan-2 CM (blue color code) or with sNF96.2 CM (red color code), treated or not with SB-431542. Bright field images at time 0 (T0) and 24 (T24) h are representative of one experiment performed three times (upper panel) and quantification of wound closure at 24 h is represented as mean ± SD (bottom panel, n = 3 independent experiments, *P < 0.05; **P < 0.01; ns: not significant). Scale bars, 400 μm. CM conditioned medium.