Fig. 2: Expression profiling and comparison of JQ1-sensitive and resistant class of GBM cell lines.
From: BET and Aurora Kinase A inhibitors synergize against MYCN-positive human glioblastoma cells

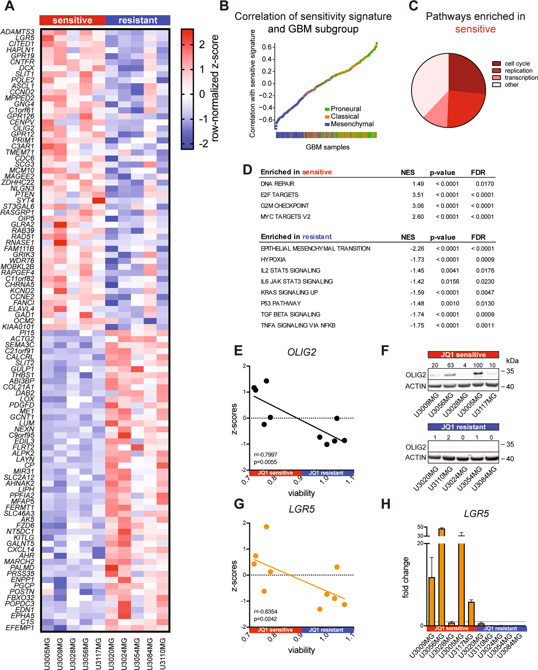
JQ1-sensitive cell demonstrated a distinct expression signature characterized by overexpression of LGR5, PTEN and OLIG2 (a, see also Table S2). Distinct sensitivity signature is highly enriched among TCGA patient samples classified as proneural GBM (b). Pathway analysis showed enrichment of genes regulating cell cycle, DNA replication and transcription (c). JQ1-sensitive cells were enriched in genes regulated by MYC and involved in DNA repair, while JQ1-resistant cells were enriched in genes regulating EMT, hypoxia, and p53, TGFβ and TNFα signaling (d). OLIG2 expression correlates (Pearson correlation) with the sensitivity to JQ1 inhibition (e) and high expression of OLIG2 was confirmed by immunoblotting (f). Values above the blot represent relative quantification normalized to ACTIN and U3005MG. Similar to OLIG2, the expression of LGR5 correlates (Pearson correlation) with the JQ1 sensitivity (g) and the expression of LGR5 was confirmed by real-time quantitative PCR (h).