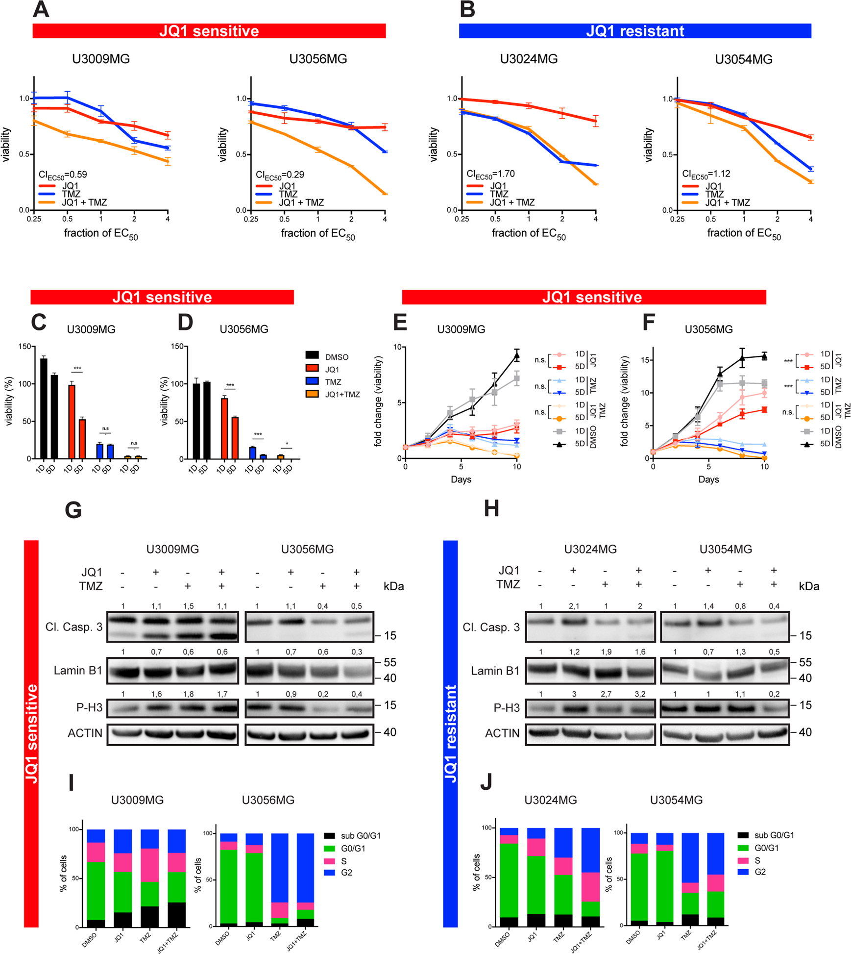
Fig. 4: Combined JQ1 and TMZ inhibition of patient-derived GBM cell lines.
From: BET and Aurora Kinase A inhibitors synergize against MYCN-positive human glioblastoma cells

JQ1 and TMZ demonstrated a strong synergism in JQ1-sensitive cells at the respective EC50 concentrations (a), while the two drugs showed antagonistic and mildly additive effect on respective JQ1-resistant GBM cell lines (b). Five-time treatment of U3009MG over a period of 10 days failed to increase efficacy of combined JQ1 and TMZ treatment compared to a single dose of inhibitors (c, e), while U3056MG cells showed less than 1% viability after five doses of JQ1 and TMZ (d, f). While JQ1-sensitive cells demonstrated increase in Cleaved Caspase 3, decrease in Lamin B1 and loss of phosphorylated histone H3 after JQ1, TMZ or combined inhibition (g), JQ1-resistant cells were only partial phospo-H3 reduction following TMZ inhibition (h). Similarly, JQ1-sensitive cells showed increase in subG1/G0 and G2 population following single agent or combined inhibition compared to control (i), while in JQ1-resistant population, the effect of combined JQ1 and TMZ was less prominent (j). CI = combination index (CI < 0.8: synergism; 0.8 < CI < 1.2: addition; CI > 1.2: antagonism). EC50 (JQ1) = 500 nM, EC50 (TMZ) = 400μM. See also Tables S7 and S8 for detailed statistical analysis related to (e, f). Immunoblotting was normalized to loading control (ACTIN) and untreated sample (DMSO control).