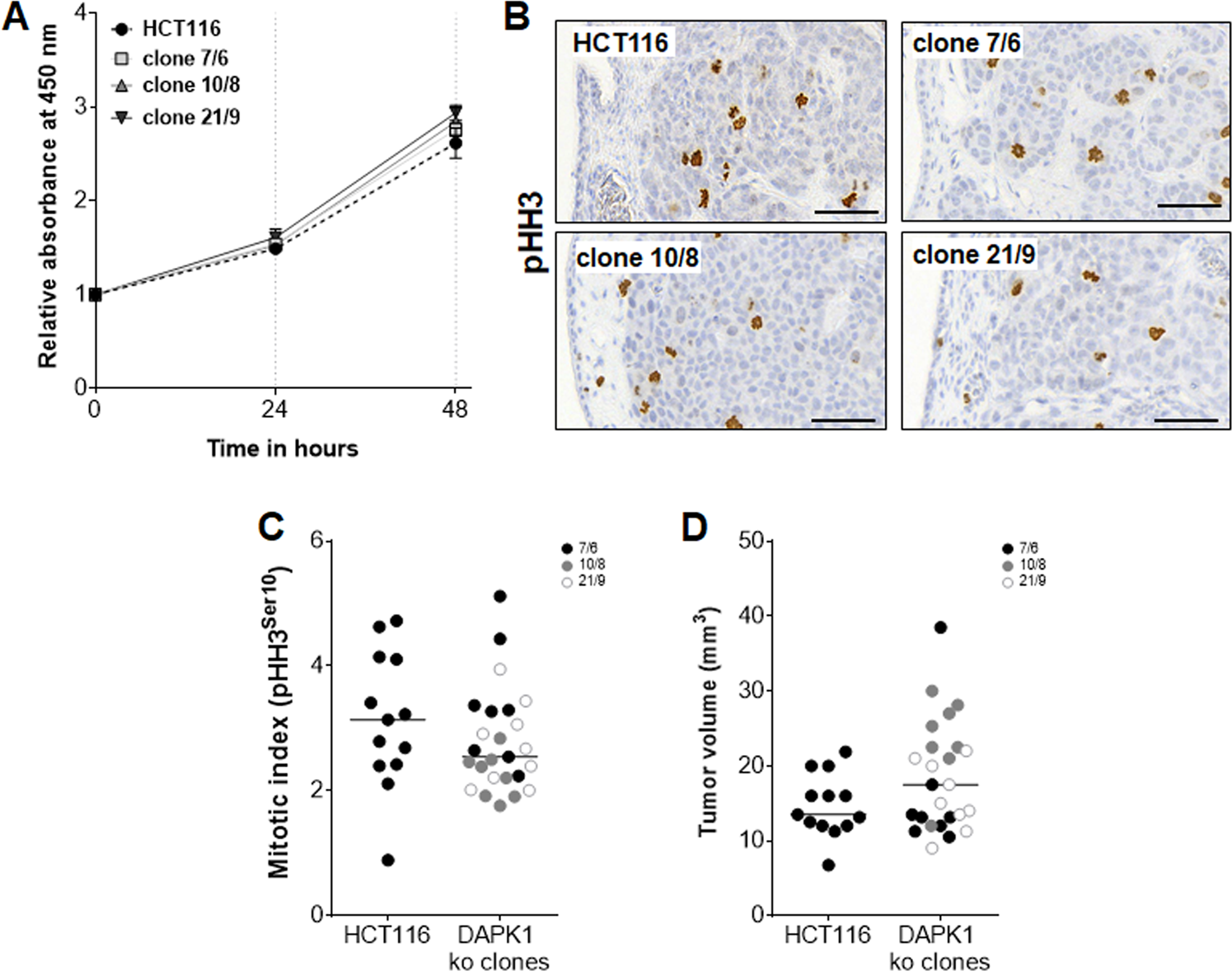
Fig. 3: The proliferative capacity of HCT116 cells and DAPK1 ko clones in vitro and in vivo and CAM tumor volumes.
From: DAPK1 loss triggers tumor invasion in colorectal tumor cells

a WST-8 assay of HCT116 cell and DAPK1 ko clones 7/6, 10/8 and 21/9 was conducted for quantification of the metabolic activity after pre-incubation of 0, 24 and 48 h and 2 h of WST-8 treatment. Absorbance was measured at 450 nm and presented as a relative growth curve with respect to time-point = 0 h. The mean of two independent experiments (n = 4 replicates per experiment) is shown, (P > 0.5; two-way ANOVA) b Immunohistochemical staining of mitoses in CAM tumor sections derived from HCT116 cells and DAPK1 ko clones using pHH3Ser10 specific primary antibody. Representative images are shown. Scale bar = 50 µm. c The mitotic rate of cells in CAM tumors was determined using pHH3 immunohistochemistry. Quantification of mitoses per 10 HPFs per section (×20) was performed with QuPath software (https://qupath.github.io/). The average number of mitoses per section is presented as dot. Medians of the data are presented as lines in the scatter plots. (HCT116: n = 13; clone 7/6: n = 8; clone 10/8: n = 8; clone 21/9: n = 9 (P = 0.1884; Mann–Whitney test). d Volumes of 5-day-old CAM xenograft tumors were measured and calculated as follows assuming an ellipsoid shape: VTumor = length × width × height × π/6 and presented as dots. Medians of the data are presented as lines in the scatter plots. HCT116: n = 13; clone 7/6: n = 8; clone 10/8: n = 8; clone 21/9: n = 9 (P = 0.1652; Mann–Whitney test).