Fig. 5: TACSTD2 increase and ICAM1 decrease of endogenous expression levels in DAPK1 ko clones.
From: DAPK1 loss triggers tumor invasion in colorectal tumor cells

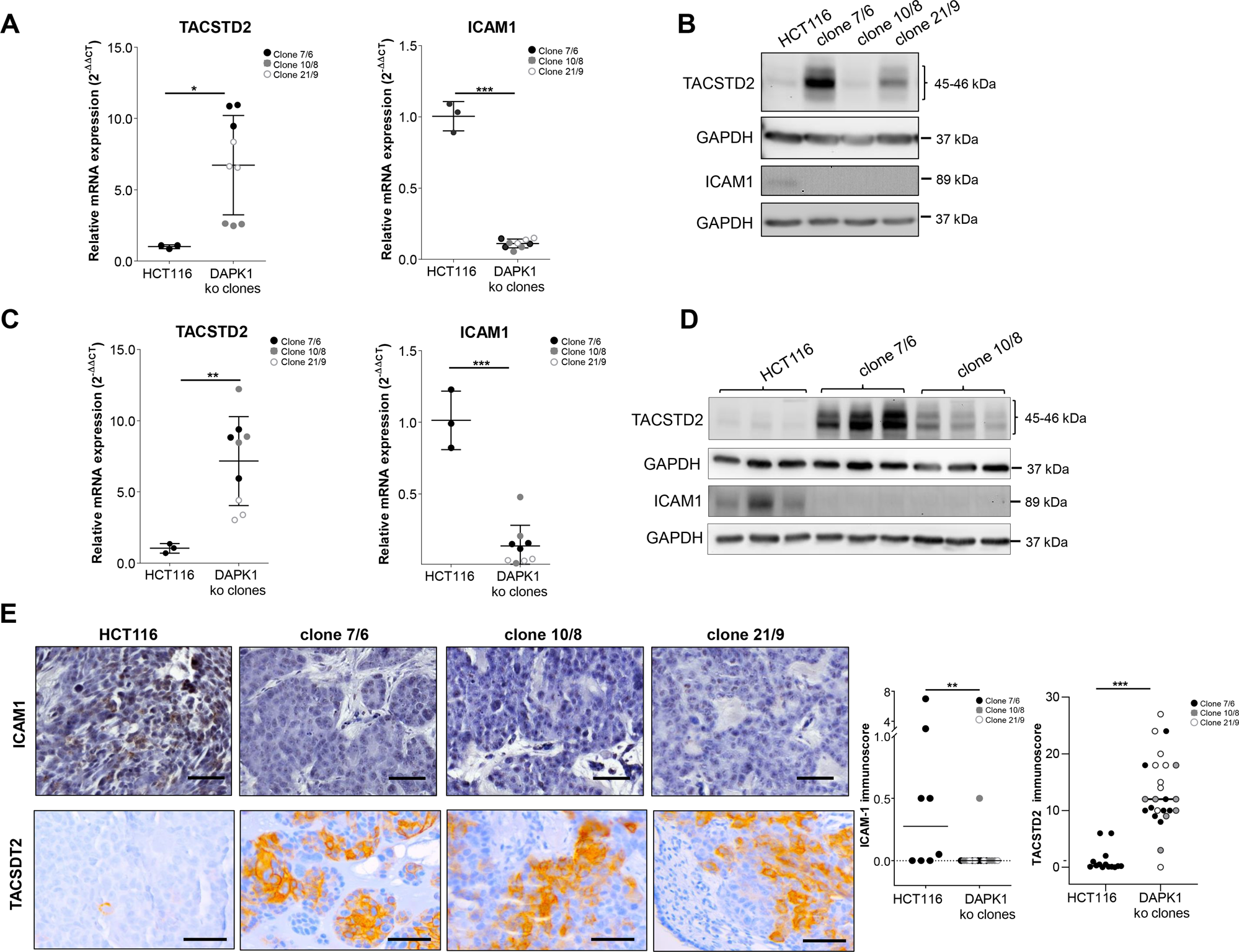
a qRT-PCR analysis of TACSTD2 (*P = 0.0204) and ICAM1 (***P < 0.001) gene expression in DAPK1 ko clones compared to wildtype HCT116 cells. B2M was used as reference gene. Three independent experiments per cell line are shown with one dot representing the mean of three technical replicates. Error bars represent mean ± SD. Unpaired t-tests were performed to compare qRT-PCR data. b Western Blot analysis of endogenous TACSTD2 and ICAM1 protein levels in HCT116 cells and DAPK1 ko clones. GAPDH served as loading control. Representative blots of two independent experiments are shown. c qRT-PCR of TACSTD2 (**P = 0.0082) and ICAM1 (***P < 0.001) gene expression in 5-day-old CAM micro-tumors. B2M was used as reference gene. Three independent experiments per cell line are shown with one dot representing the mean of three technical replicates. Error bars represent mean ± SD. Unpaired t-tests were performed to compare qRT-PCR data. d Western Blot analysis of TACSTD2 and ICAM1 expression in CAM tumor tissue (HCT116: 3 eggs, clone 7/6: 3 eggs, clone 10/8: 3 eggs). GAPDH served as loading control. e Representative images of ICAM1 and TACSTD2 immunohistochemistry of CAM micro-tumors (formalin-fixed and embedded in paraffin). Representative images are shown. Scale bar = 50 µm. ICAM1 immunoscores were obtained by multiplying staining intensity with percentage positivity divided by 10 (HCT116: n = 8; clone 7/6: 7, clone 10/8: 6, clone 21/9: 4). TACSTD2 immunoscores were obtained by multiplying staining intensity with percentage positivity (HCT116: n = 14; clone 7/6: n = 9; clone 10/8: n = 7; clone 21/9: n = 9). A Mann–Whitney test was performed to calculate significance between two groups (**P = 0.0037, ***P < 0.0001).