Fig. 6: DAPK1 ko clones with stromal expression signature and changed cell–ECM interaction.
From: DAPK1 loss triggers tumor invasion in colorectal tumor cells

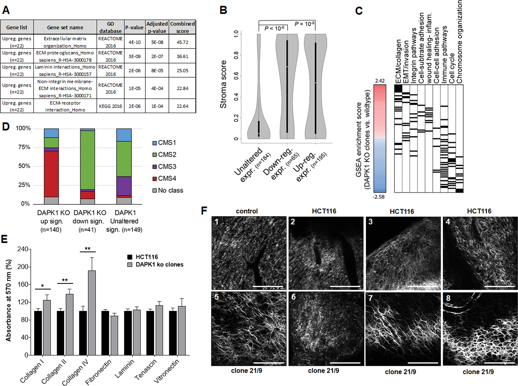
a REACTOME and KEGG 2016-based gene list enrichment analysis of significantly (*P < 0.05; combined score > 20) deregulated genes (n = 22 upregulated transcripts) in DAPK1 ko clones (clone 7/6: n = 2; clone 10/8: n = 3; clone 21/9: n = 1) compared to HCT116 cells (n = 3) using the Enrichr tool20. b Violin plots presenting the stroma scores22 for transcripts with unaltered (absolute fold change < 1.05), down-regulated (fold change < −1.25) or upregulated (fold change > 1.25) expression in DAPK1 ko clones (clone 7/6: n = 2; clone 10/8: n = 3; clone 21/9: n = 1) compared to HCT116 (n = 3). P values are indicated (Wilcoxon-rank sum test). c Pre-ranked Gene-set Enrichment analysis (GSEA) of fold change values (770 genes) profiled by nCounter® PanCancer Progression Panel (NanoString Technologies) performed using the Molecular Signatures Database v6.2. Gene sets were manually categorized according to gene function. A list of gene-set titles and normalized enrichment scores can be found in Supplemental Table 1). Color code: high normalized gene-set enrichment scores in DAPK1 ko clones (red) and HCT116 (blue). d Bar plots presenting the overlap between Consensus Molecular Subtype (CMS) and DAPK1 ko signature classifications in colorectal cancer (CRC) samples (TCGA COREAD cohort). Three categories of CRC samples were defined: DAPK1 ko up, DAPK1 ko down and DAPK1 ko unaltered using the nearest template prediction module25. e ECM cell adhesion of HCT116 cells and DAPK1 ko clones to collagen I, II and IV, fibronectin, laminin, tenascin and vitronectin. Data are presented as mean ± SD (n = 3). Significances were calculated using multiple t-test (Collagen I: *P = 0.049; Collagen II: **P = 0.01; Collagen IV: **P = 0.01). f Ex ovo SHG microscopy images showing representative collagen patterns of CAMs harboring (2–4) HCT116 or (5–8) clone 21/9 micro-tumors. A CAM without tumor cells served as naïve control (1). Scale bar = 50 µm.