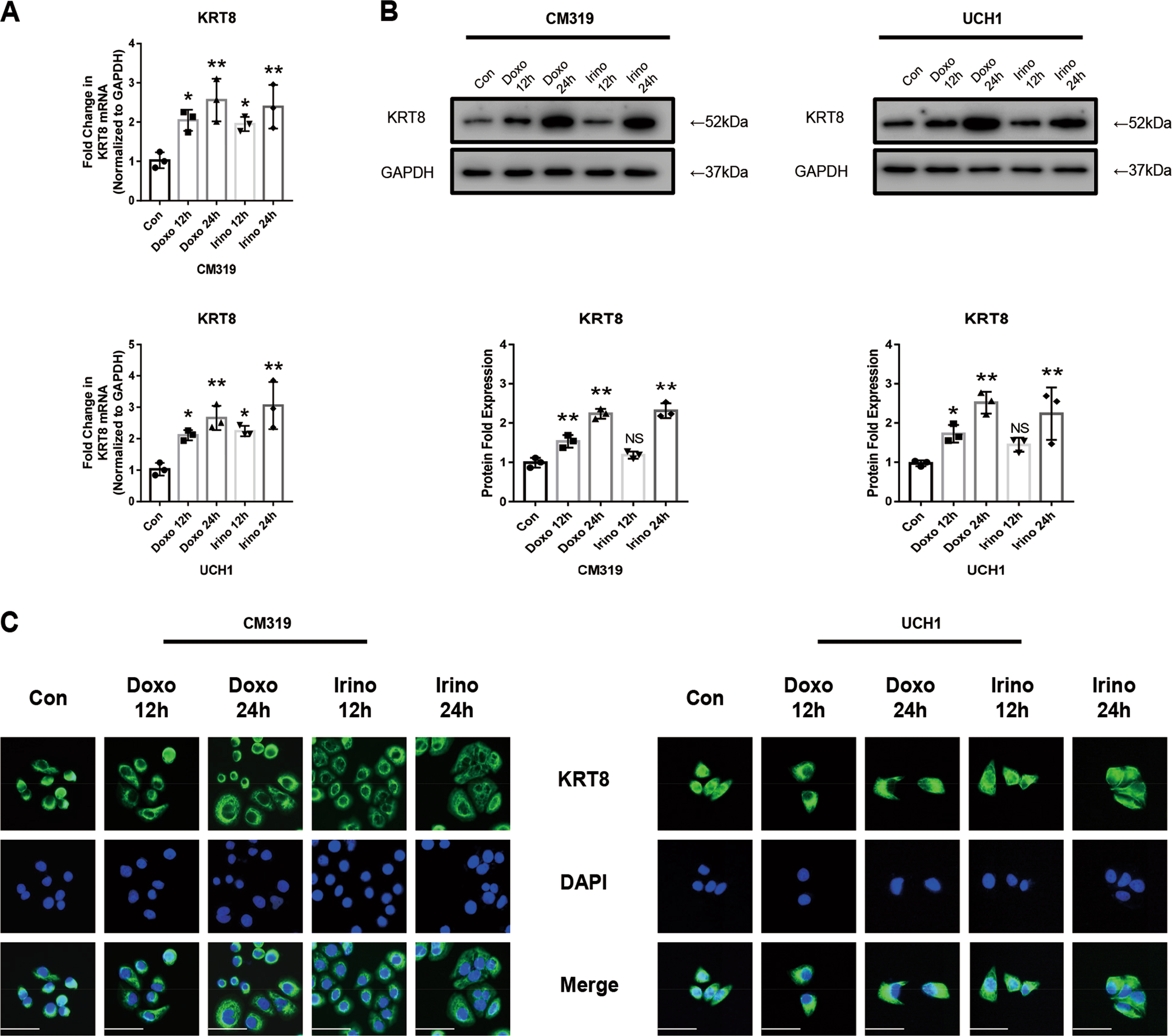
Fig. 1: Doxorubicin or irinotecan significantly promoted KRT8 expression in chordoma cells in vitro.

Chordoma cell line CM319 and UCH1 were being treated with doxorubicin (0.5 μM) or irinotecan (50 μM) for 12 h or 24 h. a KRT8 mRNA level was evaluated by qRT-PCR. b Western blotting analysis and quantification of KRT8 protein expression (normalized to GAPDH expression). c Representative images of immunofluorescence staining of KRT8 of CM318 and UCH1 cell line (n = 3, *p < 0.05 vs. control group, **p < 0.01 vs. control group, NS: not statistically significant vs control group, Con: control group, Doxo: doxorubicin-treated group, Irino: irinotecan-treated group. Scale bar = 50 μm. For all the above-mentioned statistical analyses, significance was determined by one-way ANOVA followed by Dunnett’s multiple comparisons test and the results were shown as mean ± SD).