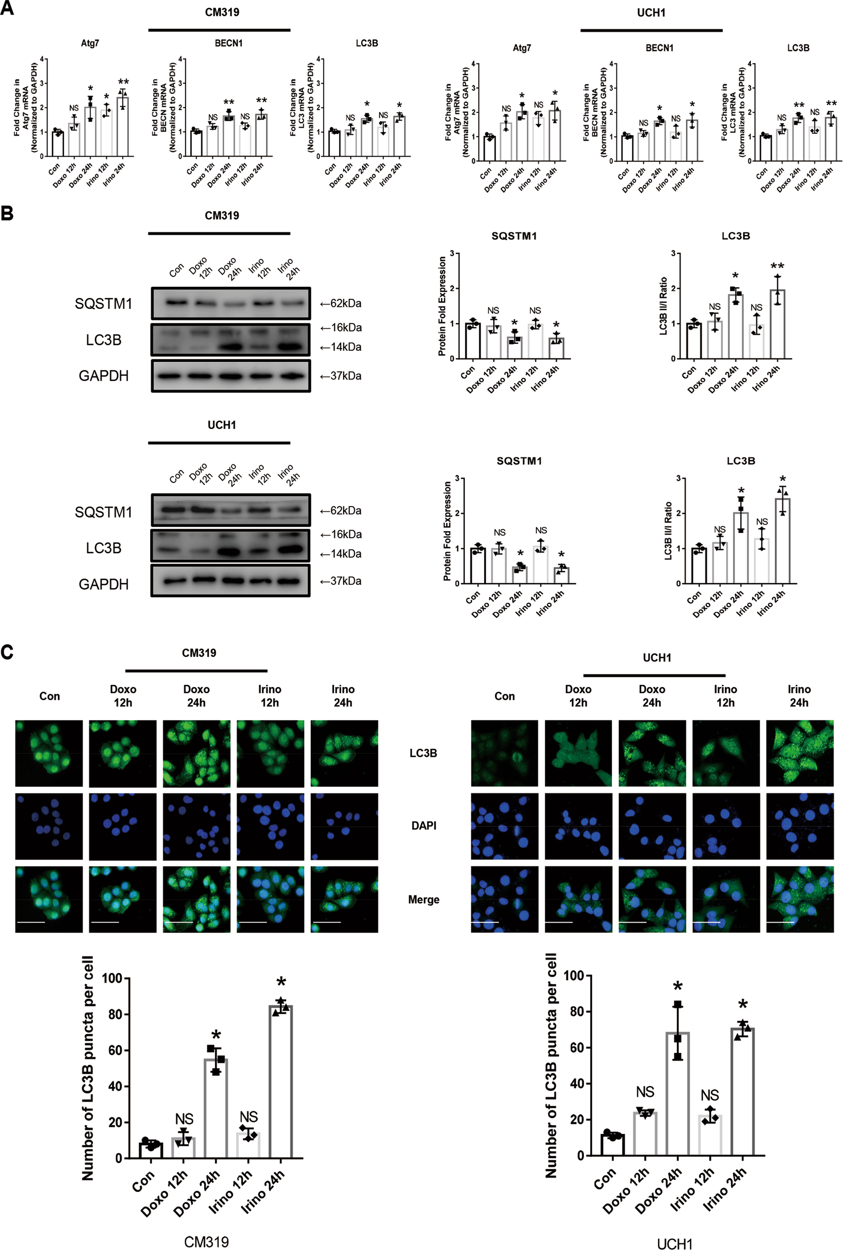
Fig. 3: Doxorubicin or irinotecan induced autophagy in chordoma cells in vitro.

Chordoma cell line CM319 and UCH1 were being treated with doxorubicin (0.5 μM) or irinotecan (50 μM) for 12 h or 24 h in vitro. a Atg7, BECN1, and LC3B mRNA levels were determined by qRT-PCR. b Western blotting analysis and quantification of SQSTM1 and LC3B protein expression (normalized to GAPDH expression). c Immunofluorescence staining of LC3B and quantification of LC3B puncta per cell of CM319 and UCH1 cell line (n = 3, *p < 0.05 vs. control group, **p < 0.01 vs. control group, NS: not statistically significant vs. control group, Con: control group, Doxo: doxorubicin-treated group, Irino: irinotecan-treated group. Scale bar = 50 μm. For all the above-mentioned statistical analyses, significance was determined by one-way ANOVA followed by Dunnett’s multiple comparisons test and the results were shown as mean ± SD).