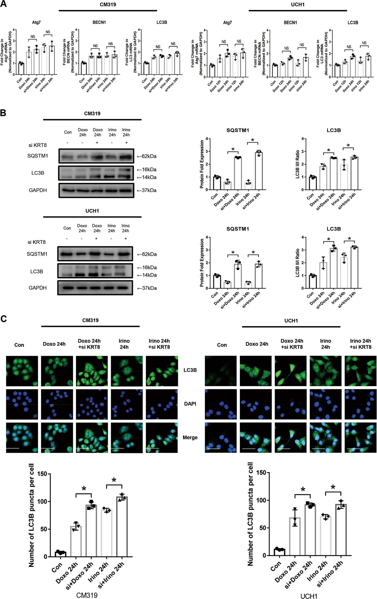
Fig. 6: Knockdown of KRT8 followed by chemotherapy blocked the late stage of autophagy in vitro.

Chordoma cell line CM319 and UCH1 were transfected with siKRT8 followed by treatment of doxorubicin (0.5 μM) or irinotecan (50 μM) for 24 h. a Atg7, BECN1, and LC3B mRNA level were determined by qRT-PCR. b Western blotting analysis and quantification of SQSTM1 and LC3B protein expression (normalized to GAPDH expression, quantification data of LC3B and SQSTM1 in “Doxo 24 h” group and “Irino 24 h” group was derived from the same data set in Fig. 3b). c Immunofluorescence staining of LC3B and quantification of LC3B puncta per cell of CM319 and UCH1 cell line (quantification data of LC3B puncta in “Doxo 24 h” group and “Irino 24 h” group was derived from the same data set in Fig. 3c) (n = 3, *p < 0.05 vs. indicated group, **p < 0.01 vs. indicated group, NS: not statistically significant vs. indicated group, Con: control group, Doxo: doxorubicin-treated group, Irino: irinotecan-treated group. Scale bar = 50 μm. For all the above-mentioned statistical analyses, significance was determined by one-way ANOVA followed by Tukey’s multiple comparisons test and the results were shown as mean ± SD).