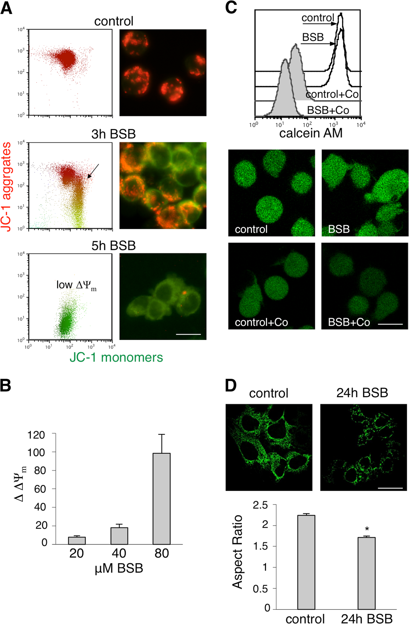
Fig. 5: Mitochondrial damage triggered by BSB.
From: BID and the α-bisabolol-triggered cell death program: converging on mitochondria and lysosomes

a JC-1 technique demonstrating ΔΨm dissipation caused by BSB in Jurkat cells. Flow cytometry (left, polychromatic plot analysis): The normal (high) ΔΨm of untreated cells moved downward (intermediate and low ΔΨm) after treatment with 40 μM BSB, at the indicated time points. This was due to the progressive JC-1 dislocation from mitochondria to the cytosol. Fluorescence microscopy (right): In untreated cells, well-polarized mitochondria appeared as a red punctate fluorescence; after treatment with 40 μM BSB red fluorescence was lowered and the green one was increased, indicating loss of ΔΨm. Scale bar: 12 μm. b ΔΔΨm values, as evaluated by TMRM staining, of Jurkat cells exposed to 20, 40, and 80 µM BSB for 5 h were 7.6 ± 1.5, 18 ± 4, and 98.3 ± 20.6, respectively, as compared to untreated ones, p < 0.05. c Impairment of mPTP function after 5-h treatment with 40 μM BSB, as assessed by calcein AM assay in Jurkat cells. The fluorescence intensity of calcein AM-loaded cells was similar between resting and treated ones (1554 ± 120 vs 1568 ± 115). Quencing of calcein AM fluorescence by CoCl2 (Co) was significantly reduced in treated cells as compared to control (18 ± 4 vs 34 ± 3, p < 0.05), indicating mPTP opening. Scale bar: 12 μm. d HeLa cells transfected with mito-GFP were treated with 80 µM BSB or vehicle for 24 h and mitochondrial morphology was monitored. Upper panel: representative images of mitochondrial network by live cell imaging. Scale bar: 10 µm. Lower panel: aspect ratio analysis represented as histogram with s.e.m. Data indicate significant fragmentation of mitochondrial network upon BSB exposure. A total of 500 measurements for each condition have been made. *p < 0.001. For panels a, c, and d, shown experiment is representative of at least five.