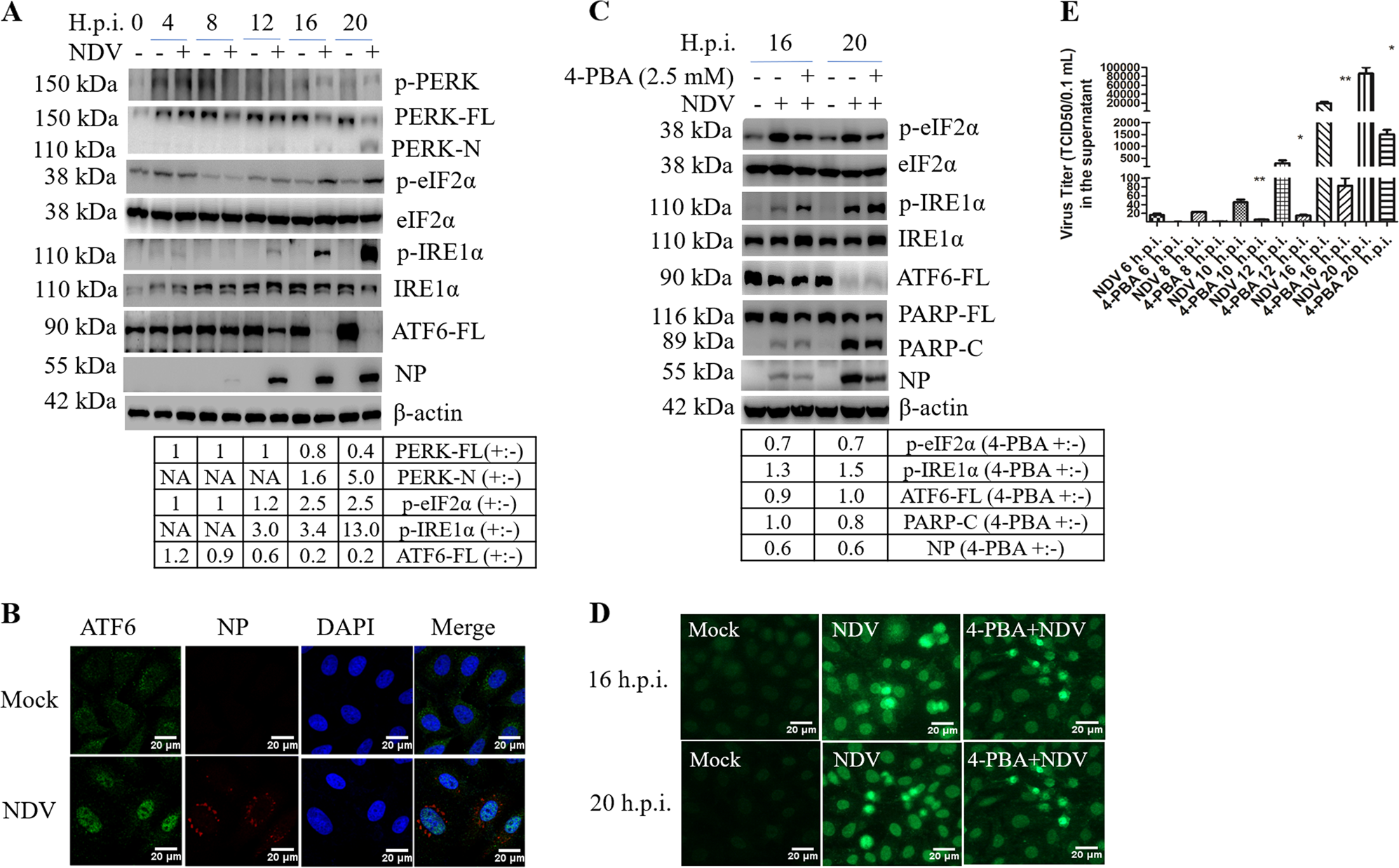
Fig. 2: NDV infection activates three UPR signaling branches.

a Activation of UPR pathways by NDV infection. HeLa cells were infected with NDV or mock-infected, harvested at indicated time points. The cell lysates were analyzed with western blot by using antibodies against phospho-PERK, PERK, phospho-eIF2α, eIF2α, phospho-IRE1α, IRE1α, XBP1, ATF6, NP, and β-actin. The intensities of indicated protein bands were determined, normalized to eIF2α, IRE1α, or β-actin, respectively, and shown as fold change of NDV (+:−). b Nuclear translocation of ATF6. HeLa cells were infected with NDV or mock-infected for 16 h, subjected to immunostaining with ATF6 and NP antibody. c–e Pharmacological inhibition of UPR suppresses virus proliferation and reduces apoptosis. HeLa cells were pretreated with 4-PBA (2.5 mM) or PBS (control) for 2 h, infected with NDV, and maintained with 2.5 mM 4-PBA during infection. Mock infection group without 4-PBA treatment was included as control. Cells were harvested at 16 and 20 h.p.i., analyzed with western blot (c) and TUNEL assay (d). In parallel, the culture medium was subjected to TCID50 assay, to measure the released progeny virus (e). The intensities of indicated protein bands were determined, normalized to eIF2α, IRE1α, or β-actin, respectively, and shown as fold change of 4-PBA (+:−). The protein bands intensities in NDV-infected cells with PBS treatment were set as 1. Western blot, Immunofluorescence, and TUNEL assay are representative of three independent experiments. Virus titer represents means ± SD of three independent determinations. *p < 0.05. **p < 0.01.