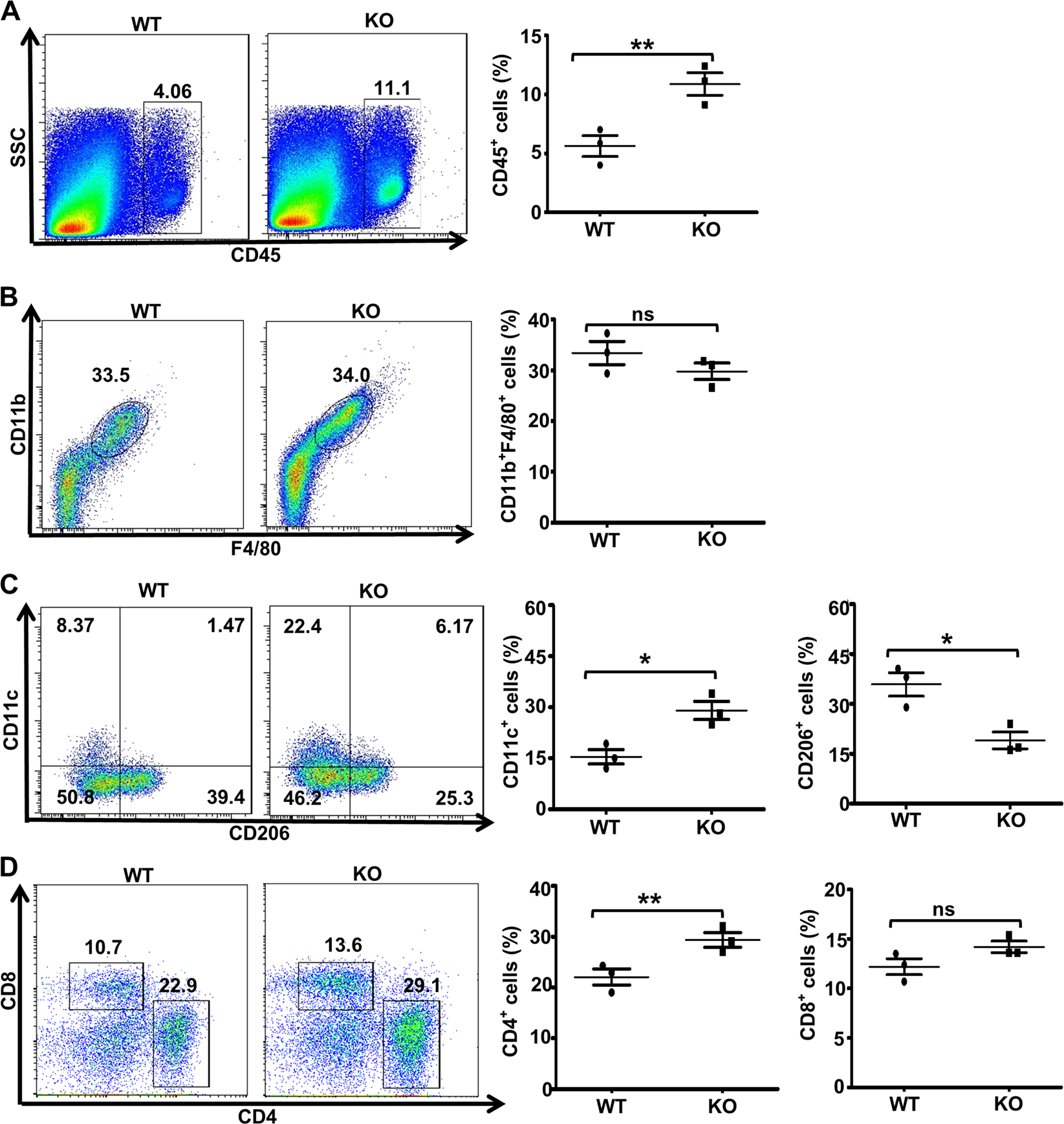
Fig. 2: Macrophages in the local pancreatic milieu in MLD-STZ-treated mice.

The frequencies of total macrophages, M1 macrophages and M2 macrophages were determined. Pancreatic cells from WT and KO mice (n = 4 for each group) were harvested on day 14 after STZ induction and stained with antibodies against CD45, CD11b, F4/80, CD11c, and CD206 for flow cytometry. The percentages of CD45+ a, CD11b+F4/80+ in CD45+ cells b, CD11c+ and CD206+ c in total macrophages and CD4+ or CD8+ T cells in CD45+ cells d are shown in representative dot plots. The frequencies of immune cells, total macrophages, CD11c+ or CD206+ macrophages and CD4+ or CD8+ T cells are shown in the bar chart. Results are means ± SEM from three mice per group and are representative of three similar experiments conducted. *P < 0.05; **P < 0.01; ***P < 0.001; and ns, not significant.