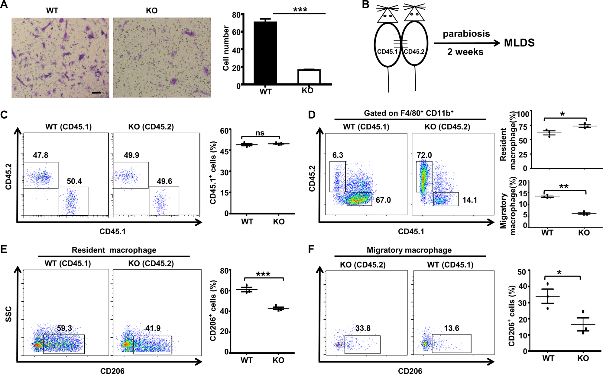
Fig. 3: Pancreas-resident macrophages play a predominant role in the development of MLD-STZ-induced diabetes.

WT and KO macrophage migration capacities were assessed in Transwell assays, and the cell numbers are shown in the bar graph a, scale bar: 50 μm. Wild-type (CD45.1) and KO (CD45.2) mice were used for parabiosis b. The proportions of CD45.1+ and CD45.2+ cells c in the peripheral blood were examined 2 weeks after surgical ligation. The percentages of CD45.1+ and CD45.2+ d cells in the CD11b+F4/80+ cell population from the ligated diabetic mouse pancreas 14 days after the initiation of STZ induction are shown in representative dot plots. The CD206+ macrophage subset of the resident macrophage population is shown in e. The frequency of CD206+ macrophages among migratory macrophages is shown in f. Results are means ± SEM from three mice per group and are representative of three similar experiments conducted. *P < 0.05; **P < 0.01; ***P < 0.001; and ns not significant.