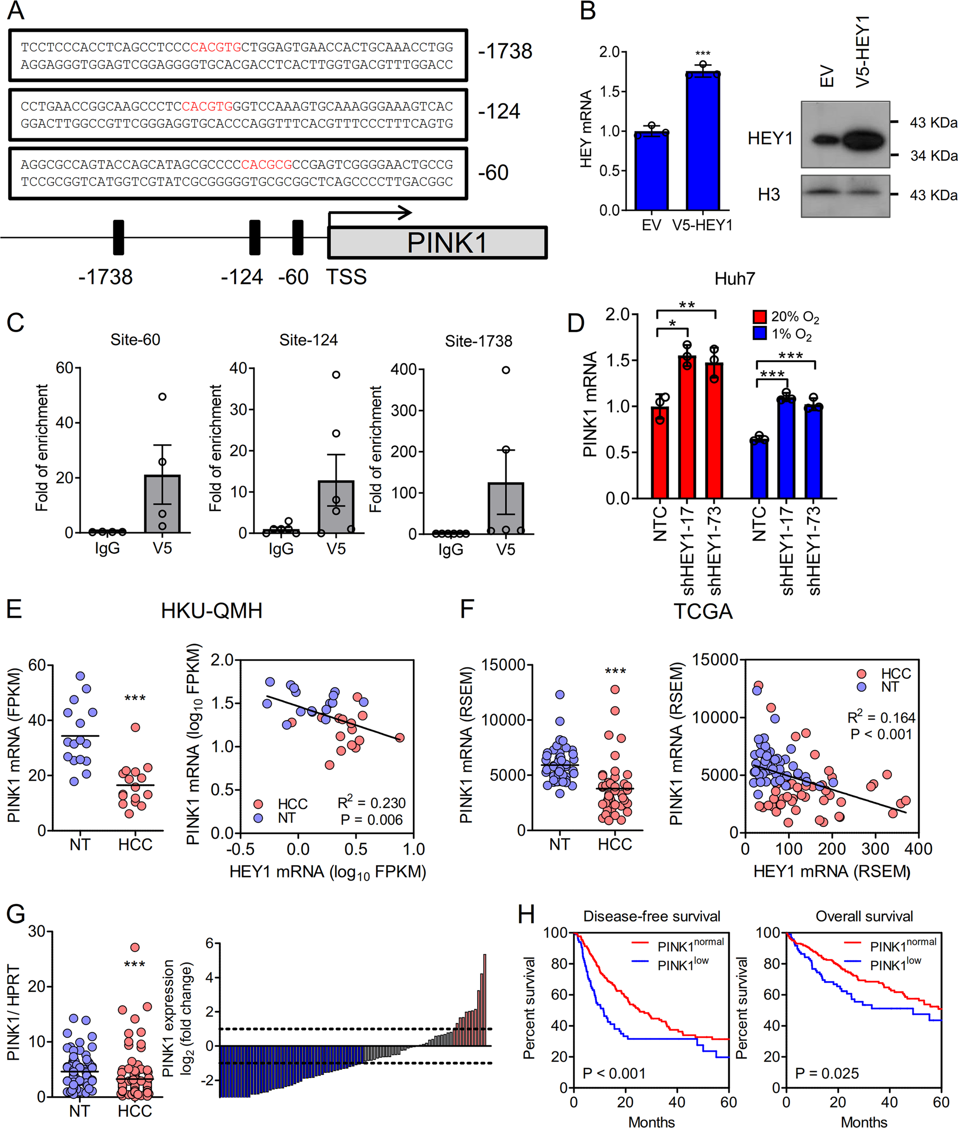
Fig. 3: HEY1 represses PINK1.

a 3 putative E boxes (red) were located upstream to the TSS of PINK1. b, c ChIP assay was performed in Hey1 over-expressing HCC cells (Huh7-V5-HEY1) with V5 and IgG control antibodies. d PINK1 mRNA expression in Huh7-NTC, -shHEY1-17, shHEY-73 cells that were exposed to 20 and 1% O2 for 24 and 48 h, respectively. e Left: transcriptome sequencing revealed that PINK1 was down-regulated in human HCC. Right: PINK1 and HEY1 expressions were inversely correlated in our in-house 16 cases of HCC and NT tissues. f Left: PINK1 mRNA expression in HCC and NT tissues in 49 HCC patients from the TCGA database. Right: PINK1 and HEY1 expressions were inversely correlated in HCC and NT tissues from TCGA data base. g Left: RT-qPCR confirmed that PINK1 was down-regulated in an expanded cohort of 87 HCC patients. Waterfall plot shows that PINK1 was under-expressed in 47/87 (54.02%) HCC patients by at least 1 fold. h PINK1 was defined as down-regulated with Z-score < -1 otherwise normal. PINK1 down-regulation was associated with shorter disease-free and overall survivals in HCC patients. RSEM: RNA-Seq by Expectation-Maximization. For qRT-PCR, values were normalized to house keeping gene, 18 S or HPRT. Data are presented as mean ± s.d. (Student’s t-test, *P < 0.05, **P < 0.01, ***P < 0.001).