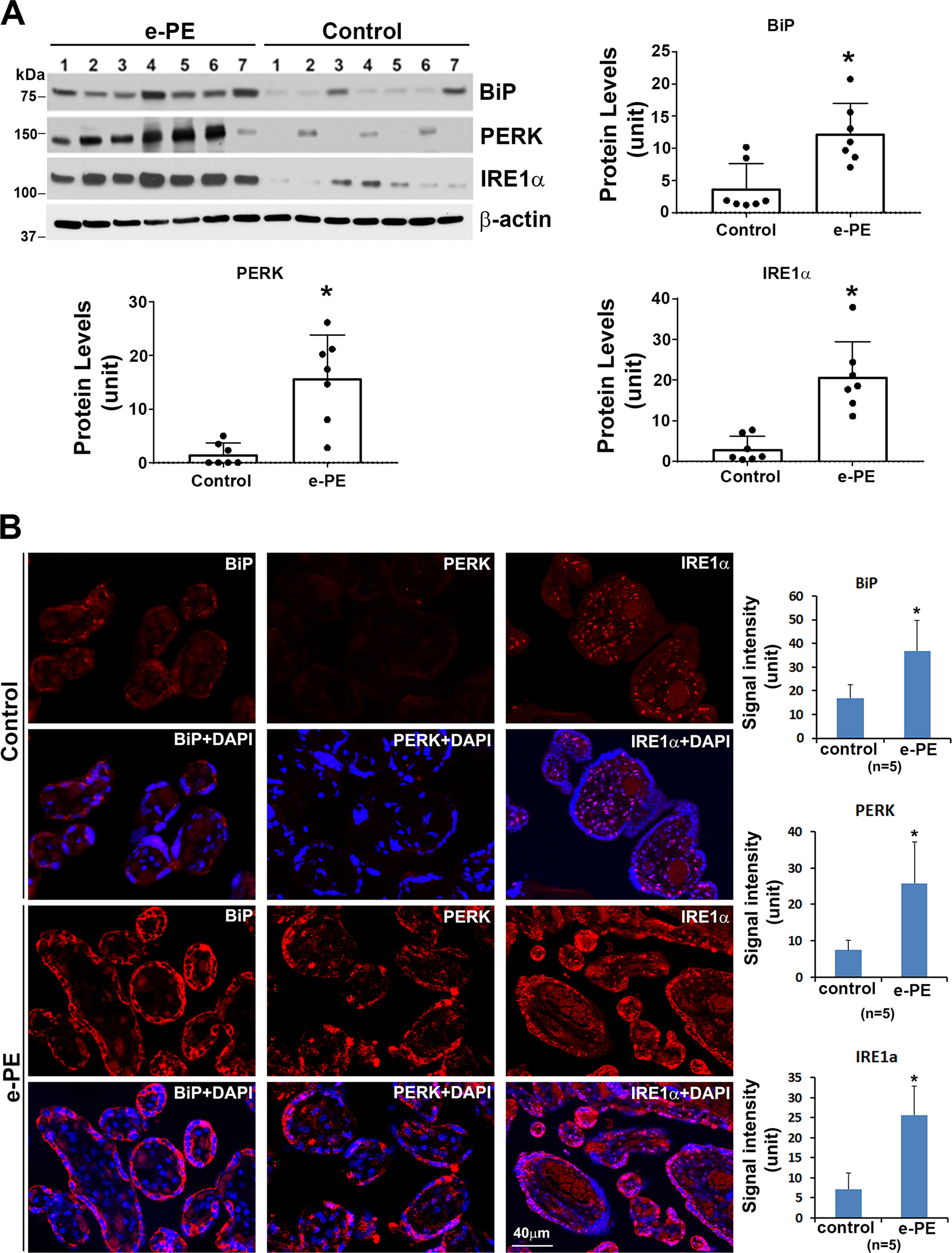
Fig. 6: Expression and distribution of BiP, PERK, and IRE1α in e-PE placentas.

a Placental tissues from e-PE and preterm control were subjected to western blotting and probed for indicated protein molecules. Quantification of the intensity of bands indicates that PE placentas contain higher levels of these molecules compared to the controls (n = 7, *p < 0.05). b Paraffin-embedded placental section from e-PE and gestational age-matched controls (control) were immunostained for BiP, PERK, and IRE1α. Nuclei were stained with DAPI. Images are representatives from five preeclamptic women and five control women. Quantitative data show that PE placenta exhibits higher levels of BiP, PERK, and IRE1α in trophoblast layer vs. controls (n = 5, *p < 0.05). Data are presented as mean ± SD and analyzed by a Student’s t test.