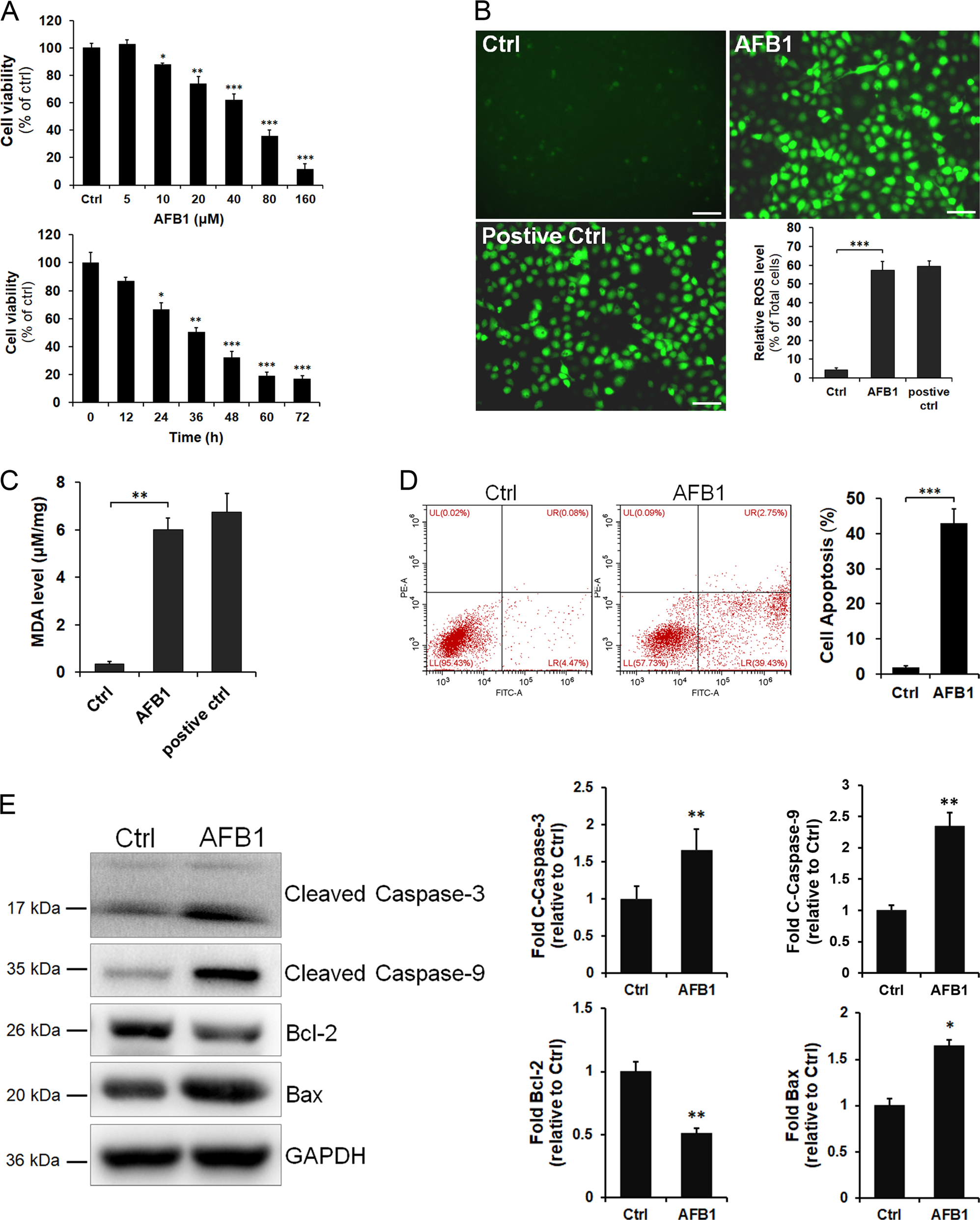
Fig. 1: AFB1 exposure induces a decrease in L02 cell viability, oxidative stress, and apoptosis.

a L02 cells were untreated (Ctrl) or treated with increasing concentrations of AFB1 (5, 10, 20, 40, 80, and 160 μM) for 24 h or with 40 μM AFB1 for the indicated time points (12, 24, 36, 48, 60, and 72 h); the cell viability was then detected by CCK-8 assay. b L02 cells were untreated (Ctrl) or treated with 40 μM AFB1 for 36 h. ROS production was detected by DCF probe staining and the percentage of DCF-positive hepatocytes was processed and quantified using ImageJ software (scale bar = 200 μm). c The levels of MDA were measured by detection kits after L02 cells were untreated or treated with 40 μM AFB1 for 36 h. d The induction of apoptosis in L02 cells was determined by Annexin V/PI flow cytometry following treatment with AFB1 (40 μM) for 36 h. Quantification of apoptotic cells is presented as the percent of total cells. e Western blotting analysis of apoptosis-related proteins in L02 cells treated with AFB1 (40 μM) for 36 h. The levels of cleaved caspase-3, cleaved caspase-9, Bcl-2, and Bax protein were quantified by densitometric analysis using ImageJ software and normalized to GAPDH. The data represent the mean ± SD of three independent experiments. *P < 0.05, **P < 0.01, and ***P < 0.001.