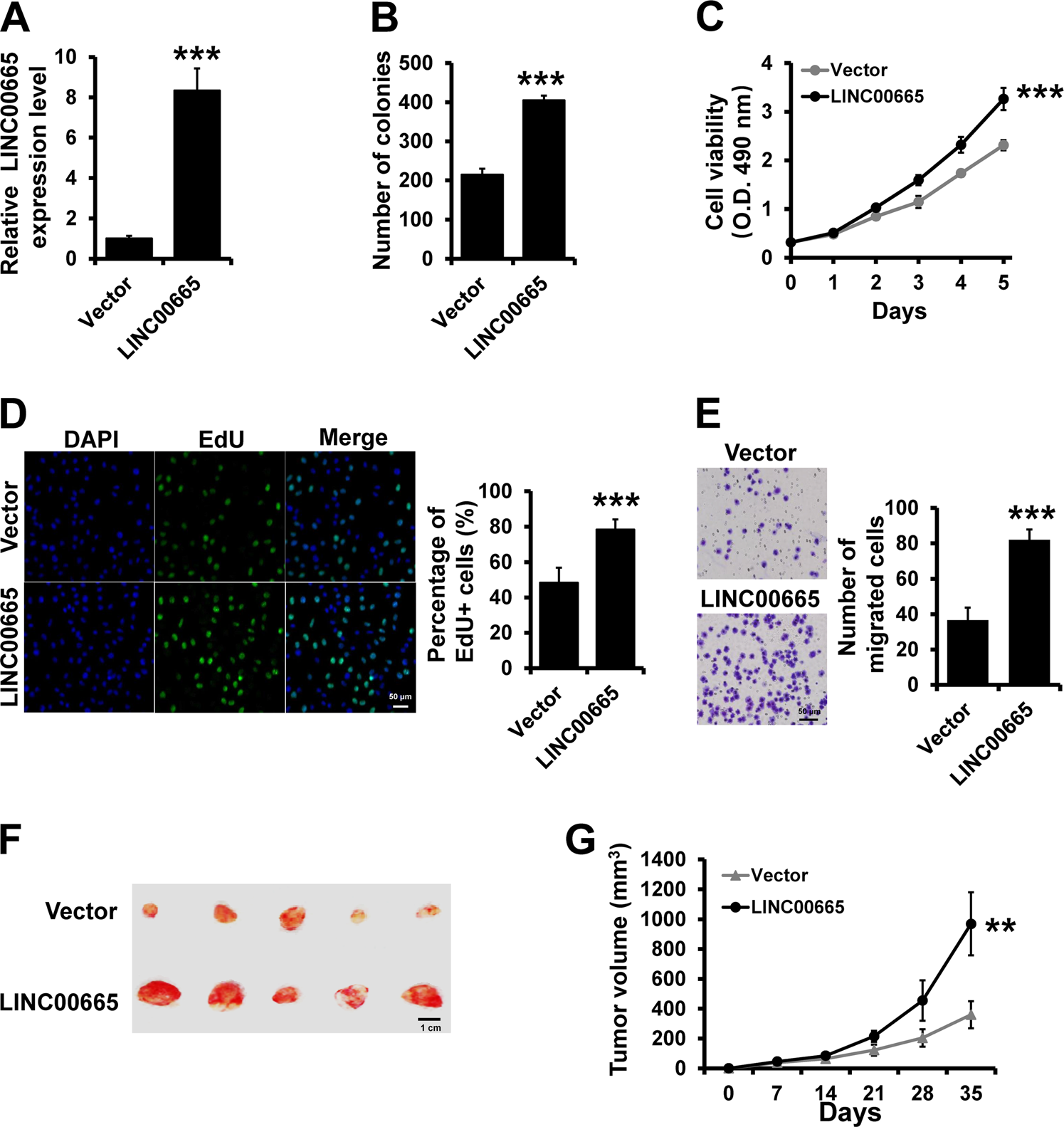
Fig. 2: Overexpression of LINC00665 promotes breast cancer progression.
From: LINC00665 promotes breast cancer progression through regulation of the miR-379-5p/LIN28B axis

a LINC00665 expression in T47D cells transfected with the LINC00665 expression vector or empty vector was determined by RT-qPCR. b–d Growth inhibition was evaluated by colony formation b, MTT c, and EdU d assays in the cells described in a. e Transwell invasion assay of the cells described in a. f Representative photographs of the tumors formed by T47D-LINC00665 or control cells at the time of harvest. g Volume of tumors in xenograft mice injected with T47D-LINC00665 or control cells at the indicated times. ***P < 0.001, **P < 0.01.