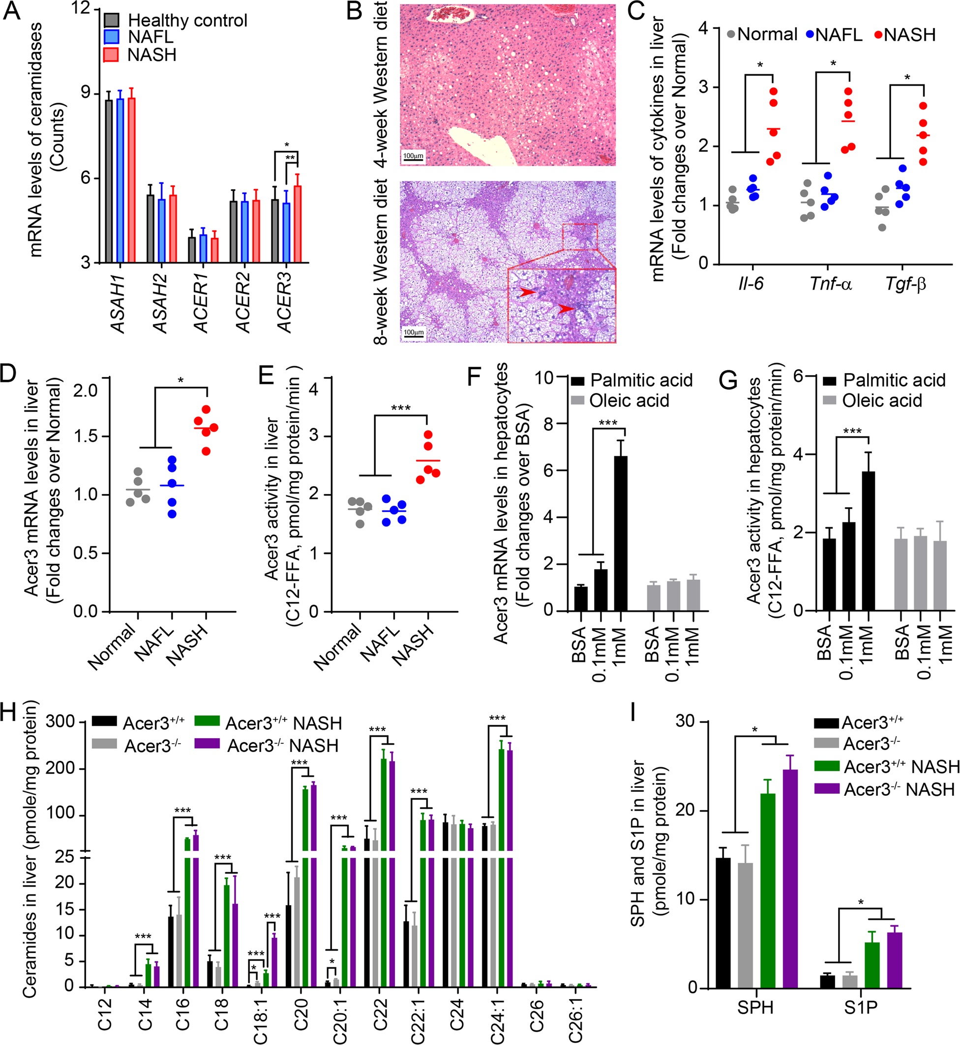
Fig. 1: ACER3 regulates the catabolism of hepatic C18:1-ceramide in the context of NASH.

a The NCBI GEO database, GSE48452, was analyzed for mRNA levels of genes encoding sphingolipid-metabolizing enzymes in liver tissues from 14 healthy individuals, 14 NAFL patients, and 18 NASH patients. The mRNA levels of ceramidases, including ASAH1, ASAH2, ACER1, ACER2, and ACER3, were reported. b and c 6-week-old C57BL/6J mice were fed standard chow (Normal) or palmitic-acid-enriched WD for 4 (NAFL) or 8 weeks (NASH) before mouse liver tissues were dissected. Livers were subjected to histological analyses for steatosis and inflammatory infiltration b or to qPCR analyses for the mRNA levels of Il-6, Tnf-α, Tgf-β, and β-actin as a reference gene c. Inflammatory foci were marked by arrowheads. d and e Mice were fed standard chow (Normal) or PEWD for 4 (NAFL) or 8 (NASH) weeks before livers were subjected to qPCR analysis for Acer3 mRNA levels d or ACER3 enzymatic activity assays e. f and g Primary hepatocytes were isolated from wild-type mice fed standard chow then treated with fatty acid-free bovine serum albumin (BSA), BSA–palmitate or BSA–oleic acid complex at indicated concentrations. At 6 h post treatment, total RNA and membranes were isolated from hepatocytes and assayed for Acer3 mRNA levels f and enzymatic activity g, respectively. h and i Liver tissues were collected from Acer3+/+ and Acer3−/− mice fed on standard chow or PEWD for 8 weeks and the hepatic levels of ceramides h, SPH, and S1P i were determined by LC–MS/MS. Images in b represent results from one of five pairs of mice. Data in d–g represent mean ± SD of three independent experiments. Data in h and i represent mean ± SD, n = 3. *P < 0.05, **P < 0.01, ***P < 0.001.