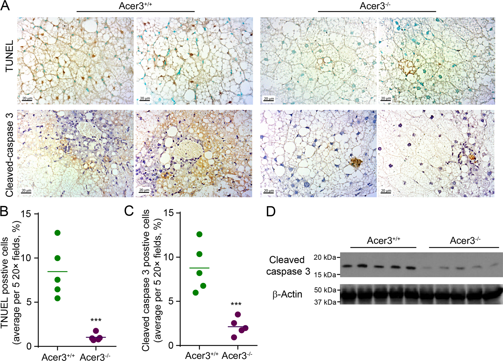
Fig. 3: Acer3 deficiency alleviates apoptosis in hepatocytes in mice with NASH.

a-c Liver sections from Acer3+/+ and Acer3−/− mice fed PEWD for 8 weeks were stained with TUNEL or a cleaved caspase 3 antibody a. Cells stained positive for TUNEL b and cleaved caspase 3 c were counted to evaluate hepatocellular apoptosis induced by NASH. d Liver tissues from the above mice were subjected to Western blot analyses with antibodies against cleaved caspase 3 or β-Actin (a protein loading control). Images in a represent results from five pairs of mice. ***P < 0.001.