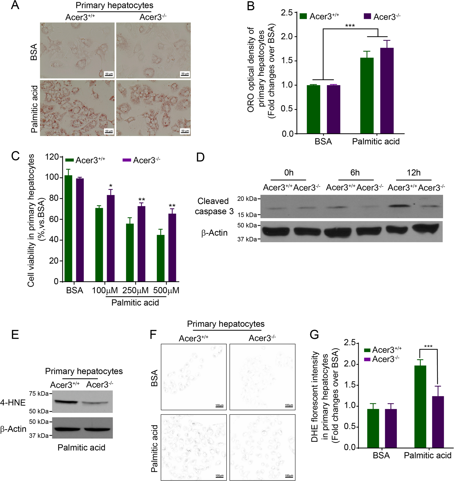
Fig. 6: Acer3 deficiency inhibits apoptosis and oxidative stress in mouse hepatocytes in response to overload of palmitate.

a and b Mouse primary hepatocytes treated with BSA or BSA–palmitate complex (500 μM) for 24 h were stained with ORO a and the optical density of ORO staining was measured as described in “Materials and methods” section b. c Hepatocytes were treated with BSA or BSA–palmitate complex at indicated concentrations for 24 h before cell viability was determined by MTT assays as described in “Materials and methods” section. d hepatocytes treated with BSA or BSA–palmitate complex (500 μM) for indicated time durations were subjected to Western blot analyses with an antibody against cleaved capase3 or β-Actin (a protein-loading control). e Hepatocytes treated with BSA or BSA–palmitate complex (500 μM) for 12 h were subjected to Western blot analyses with the antibody against 4-HNE or β-Actin (a protein-loading control). f and g DHE staining was performed to measure the production of reactive oxidation species in hepatocytes treated with BSA or BSA–palmitate complex (500 μM) for 12 h. Hepatocytes stained with DHE were imaged by microscopy g with background in white and the staining in black, and the florescent intensity was quantified as described in “Materials and methods” section h. Data in b, c, and g represent mean ± SD of three independent experiments. Images in a, d, e, and f represent results from three independent experiments. *P < 0.05, **P < 0.01, ***P < 0.001.