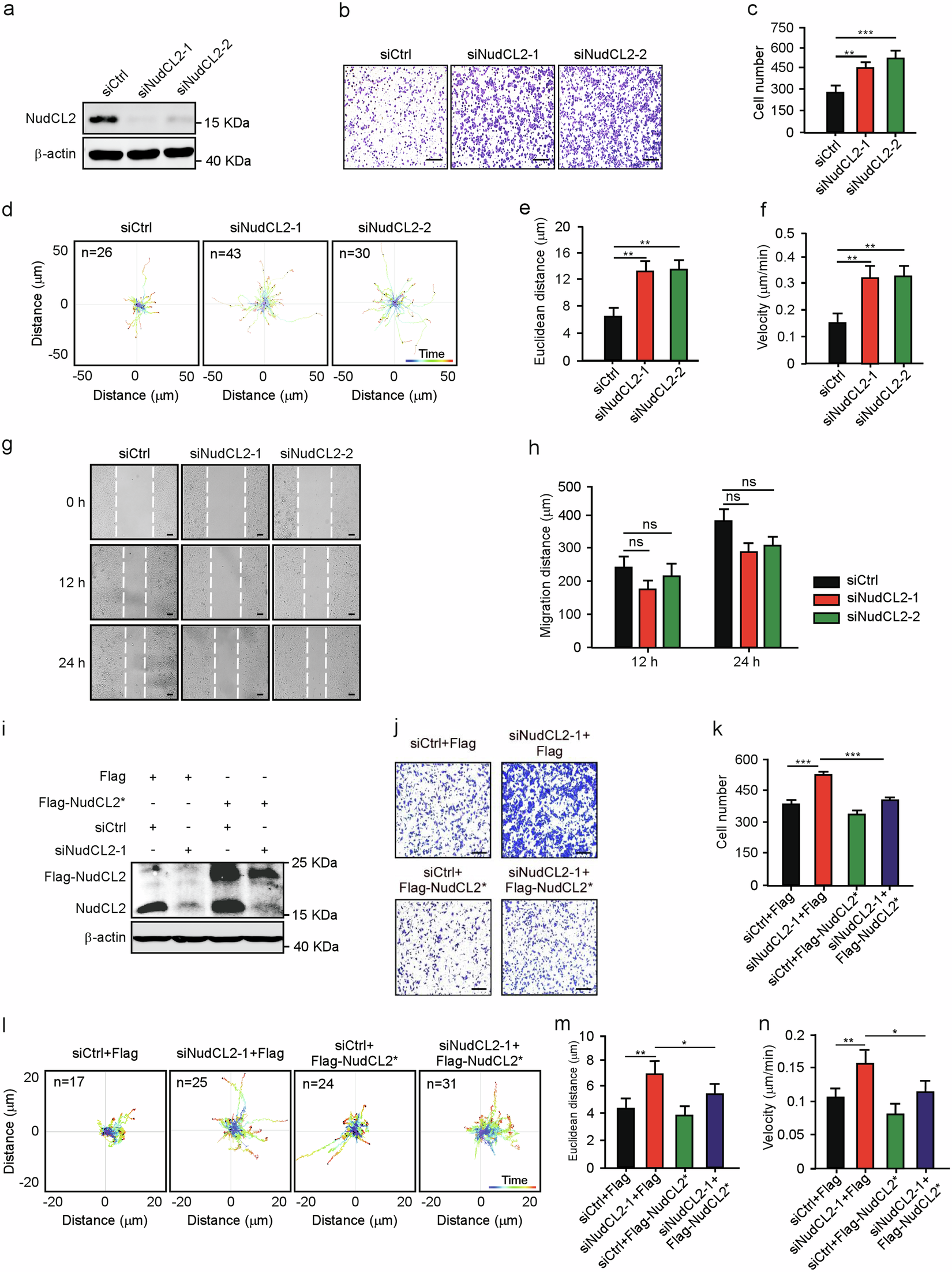
Fig. 1: NudCL2 is required for single-cell migration in vitro.
From: NudCL2 regulates cell migration by stabilizing both myosin-9 and LIS1 with Hsp90

a A549 cells transfected with siRNAs targeting different NudCL2 mRNA regions (siNudCL2-1 and siNudCL2-2) were subjected to western blotting analysis with anti-NudCL2 antibody. β-actin was used as a loading control. b, c Transwell migration assays revealed the cell motility of control and NudCL2-depleted cells. Scale bar, 200 μm. Cells that migrated to the undersides of the filters were counted. d–f The migration tracks of individual cells transfected with the indicated siRNAs were traced by Imaris 9.1.2 software. Representative single-cell migration paths are shown. Euclidean distance and migration velocity were calculated. g, h The wound healing assays showed collective cell migration at different time points. Dashed lines indicate the wound edges. Scale bar, 200 μm. The distance of the wound was measured by ImageJ software. i–k Cells transfected with the indicated siRNAs and Flag-NudCL2* (siRNA-resistant NudCL2) or Flag were subjected to the following analyses. Western blotting analysis showed the expression of NudCL2 and Flag-NudCL2. β-actin was used as a loading control. Transwell migration assays revealed cell motility. Scale bar, 200 μm. Cells that migrated to the undersides of the filters were counted. l–n Cells transfected with the indicated siRNAs and vectors for 72 h were subjected to a migration experiment. The migration paths of the individual cells were analyzed with Imaris 9.1.2 software. Representative single-cell migration tracks are shown. Euclidean distance and migration velocity were measured. Quantitative data from at least three independent experiments are shown as the mean ± SD. n, sample size. *P < 0.05; **P < 0.01; ***P < 0.001; ns, not significant (P > 0.05). Student’s t-test.