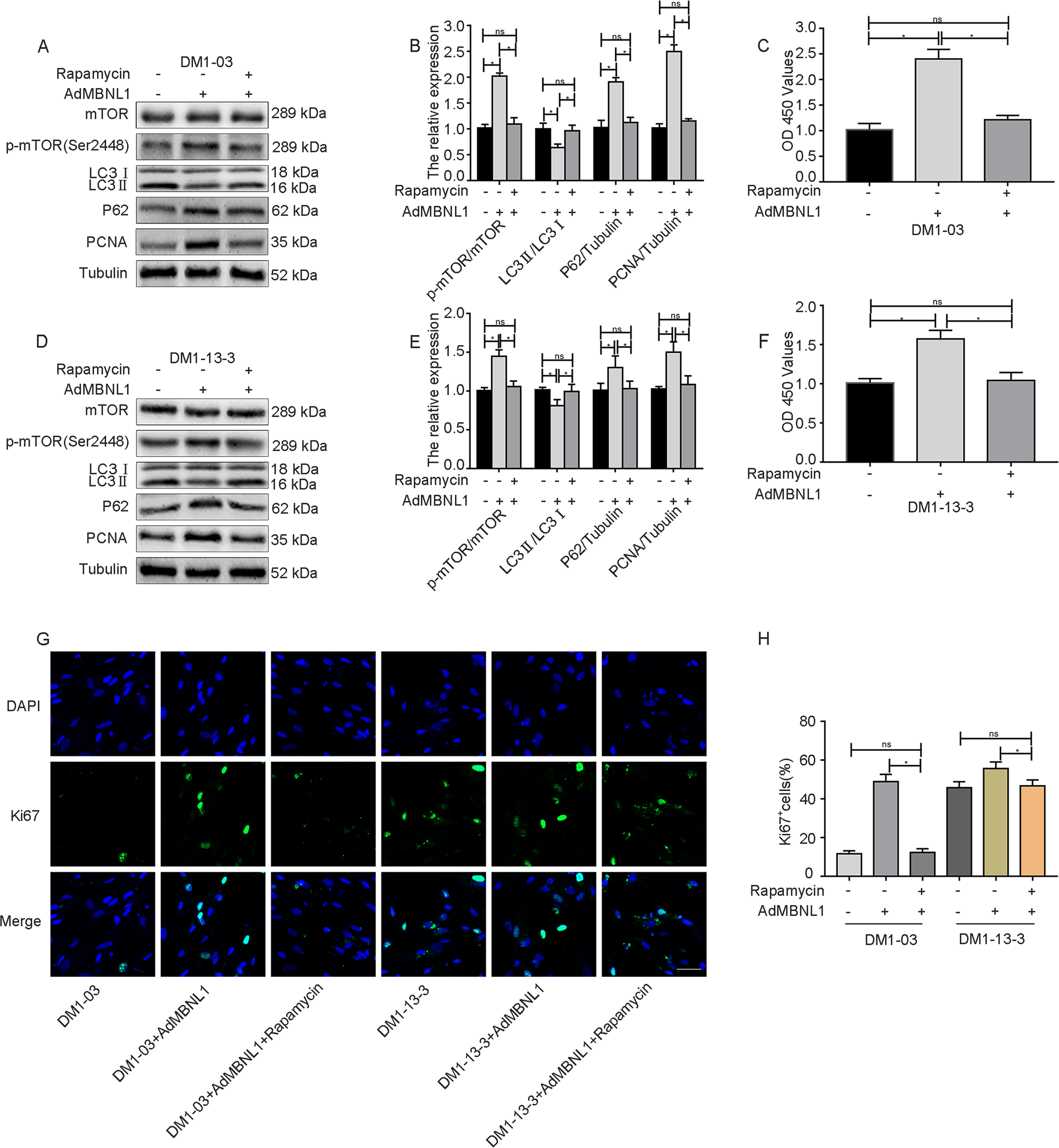
Fig. 6: The improved proliferative capacity due to MBNL1 overexpression was abolished after treatment with rapamycin in DM1 SSCs.

a, b The levels of p-mTOR/mTOR, LC3II/LC3I, P62, and PCNA in the DM1-03, DM1-03+Ad-MBNL1, and DM1-03+Ad-MBNL1+rapamycin groups were evaluated by western blot analysis (n = 3). c Proliferation in the DM1-03, DM1-03+Ad-MBNL1, and DM1-03+Ad-MBNL1+rapamycin groups was evaluated with CCK-8 assays (n = 3). d, e The levels of p-mTOR/mTOR, LC3II/LC3I, P62, and PCNA in the DM1-13-3, DM1-13-3+Ad-MBNL1, and DM1-13-3+Ad-MBNL1+rapamycin groups were evaluated by western blot analysis (n = 3). f Proliferation in the DM1-13-3, DM1-13-3+Ad-MBNL1, and DM1-13-3+Ad-MBNL1+rapamycin groups was evaluated with CCK-8 assays (n = 3). g, h Proliferation in the DM1-03, DM1-03+Ad-MBNL1, DM1-03+Ad-MBNL1+rapamycin, DM1-13-3, DM1-13-3+Ad-MBNL1, and DM1-13-3+Ad-MBNL1+rapamycin groups was evaluated with Ki67 immunofluorescence (n = 3). The bars represent the means ± SD; one-way ANOVA with Bonferroni post hoc test, *P < 0.05.