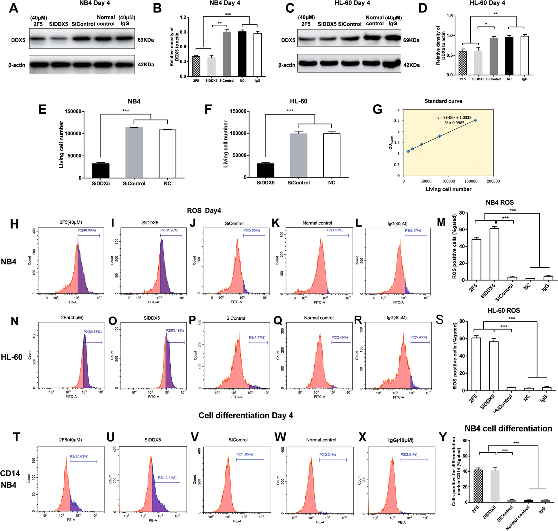
Fig. 8: siDDX5 transfection decreases DDX5 expression level, inhibits cell proliferation, promotes ROS production, and promotes cell differentiation in NB4 and HL-60 cells.

a–d HL-60 and NB4 cells were divided into five treatment groups: 40 μM 2F5 treatment group, siDDX5 transfection group, siControl transfection group, untreated normal control group, and isotypic IgG control group. a–d Both siDDX5 and 2F5 treatment could significantly reduce DDX5 expression levels in NB4 and HL-60 cells. *p < 0.05. **p < 0.01. ***p < 0.001. e–g Transfection of siDDX5 significantly reduced NB4 and HL-60 living cell numbers. ***p < 0.001. h–m Transfection of siDDX5 increased ROS production in NB4 cells. ***p < 0.001. n–s Transfection of siDDX5 increased ROS production in HL-60 cells. ***p < 0.001. t–y Transfection of siDDX5 induced an increase of CD14-positive cell percentage in NB4 cells. ***p < 0.001.