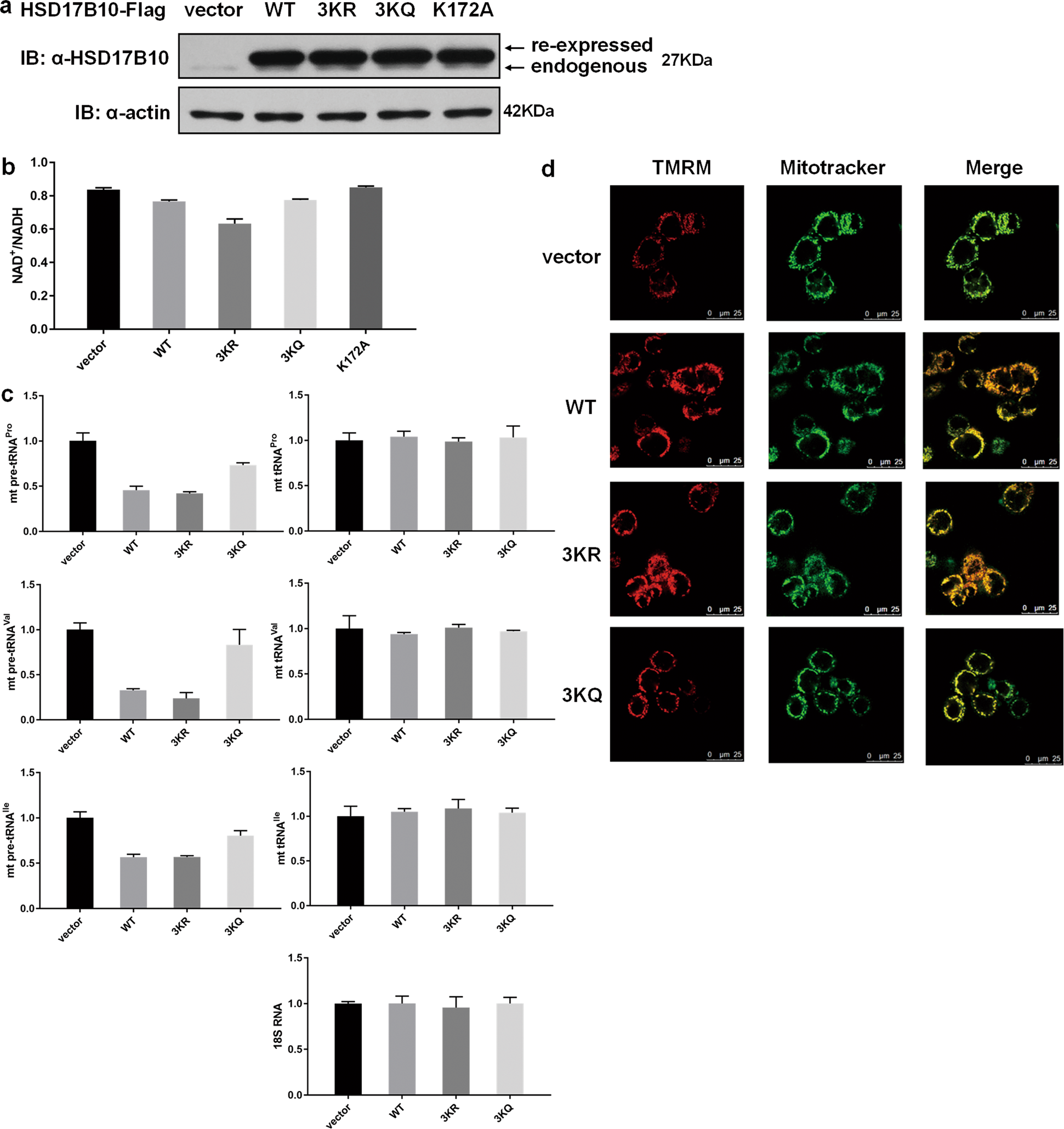
Fig. 6: HSD17B10 acetylation regulates the intracellular functions.

a Vector, Flag-tagged HSD17B10 WT, 3KR, 3KQ and K172A were individually transfected into HSD17B10 knockdown HCT116 cells. Endogenous and re-expressed HSD17B10 were detected with HSD17B10 antibody. b The absorbance at 450 nm was measure to quantify NADH and NADtotal in HSD17B10 knockdown HCT116 re-expressed with vector, Flag-tagged HSD17B10 WT, 3KR and 3KQ cells. NAD+/NADH = (NADtotal − NADH)/NADH. Data were shown as mean ± S.D. (n = 3). K172A was used as an enzymatic negative control. c The amounts of representative mt pre- and total tRNAs in HSD17B10 knockdown HCT116 re-expressed with vector, Flag-tagged HSD17B10 WT, 3KR and 3KQ cells were confirmed by qPCR. Data were shown as mean ± S.D. (n = 3). d HSD17B10 knockdown HCT116 re-expressed with vector, Flag-tagged HSD17B10 WT, 3KR, and 3KQ cells were stained with TMRM (10 nM) and Mitotracker (200 nM) for 0.5 h.