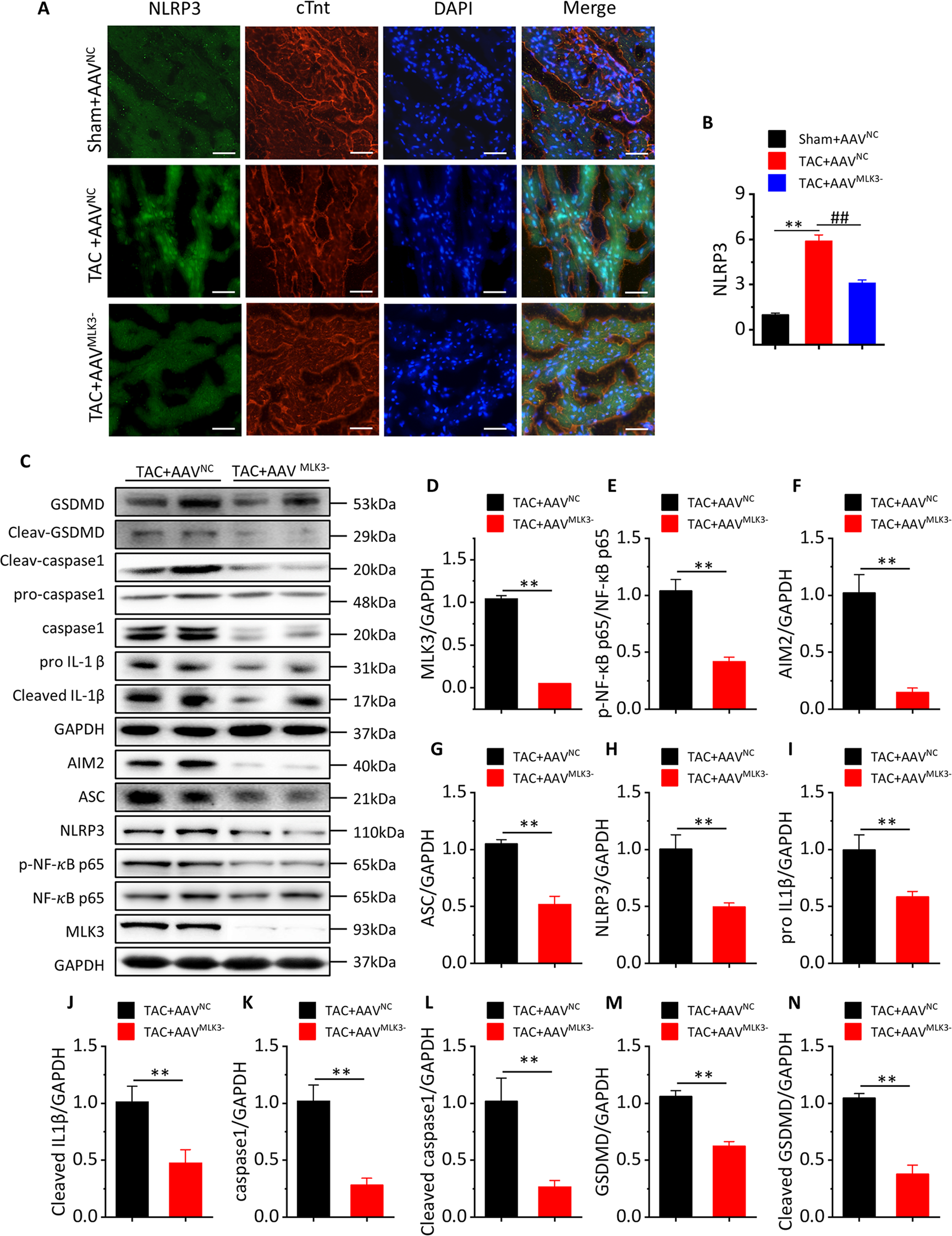
Fig. 4: Pyroptosis and inflammation-related proteins and genes are significantly downregulated after inhibition of MLK3 in day 7 of TAC.

a Representative image of cardiac section stained with NLRP3 antibody (in green) for inflammasome, cTnt antibody (in red) for cardiomyocyte, and DAPI (in blue) for nucleus, obtained at day 7 of TAC, scale bar 100 µm. b Quantification of immunofluorescence analysis, n = 3. Mean ± SEM, **P < 0.01 vs Sham + AVVNC, ##P < 0.01 vs TAC + AAVNC by one-way ANOVA followed by Tukey’s multiple comparisons test. c–n Representative western blotting and quantification of inflammation and pyroptosis-related proteins, including GSDMD, cleaved GSDMD, pro-caspase-1, caspase-1, IL-18, pro-IL1β, IL-1β, AIM2, ASC, NLRP3, NF-κB p65, p-NF-κB p65, MLK3, and GAPDH served as a loading control. n = 4 for each group. Mean ± SEM, control values were set to 1. *P < 0.05, **P < 0.01 vs TAC + AAVNC by Student’s t test.