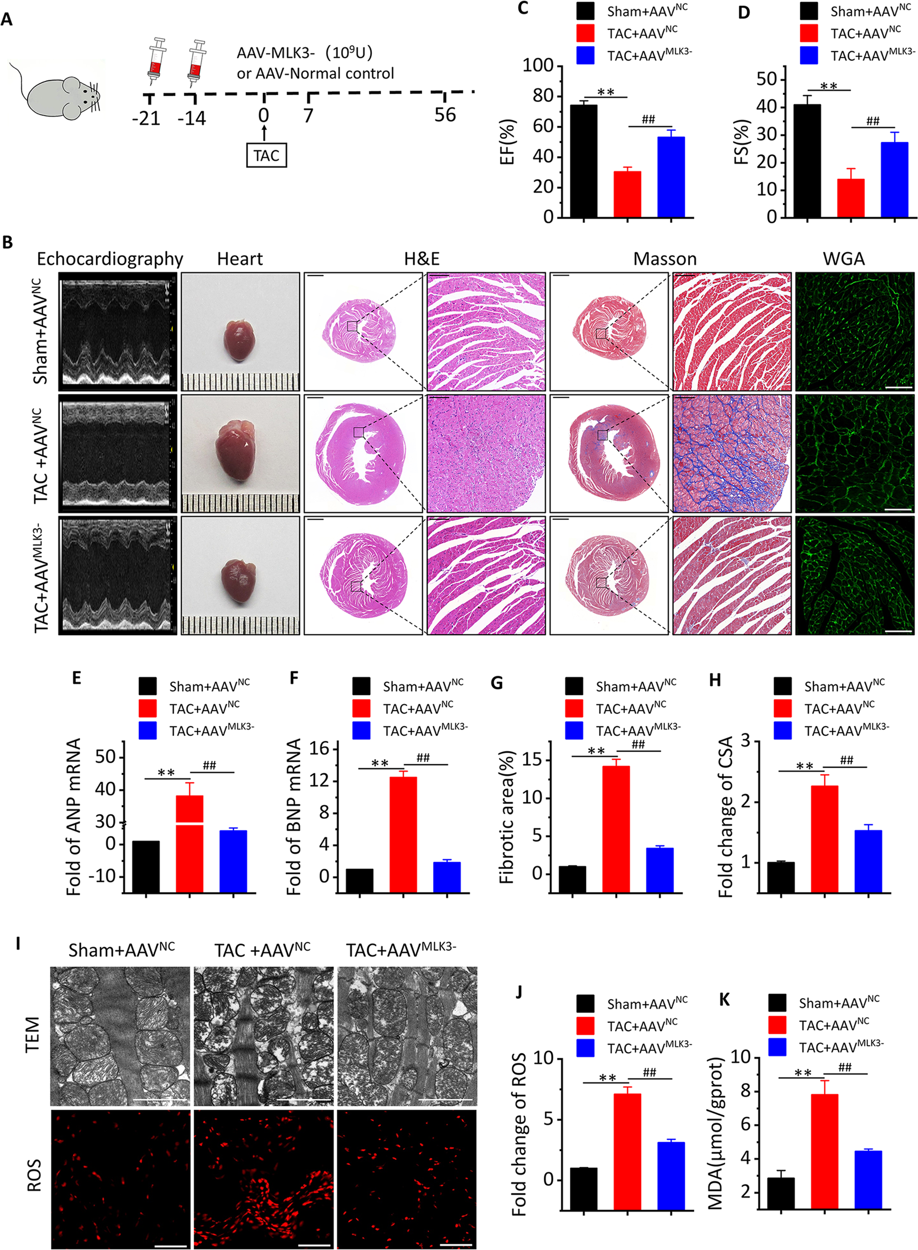
Fig. 5: Inhibition of MLK3 improves cardiac function and inhibits ferroptosis at week 8 of TAC.

a Schematic outline of experiments performed in panels. Mice were in administration of AAV-MLK3 (1011 v.g.,100 μL, 14 and 21 days before TAC surgery, until 8 weeks after TAC) or AAV-NC. Sham group was injected with AAV-NC. b Representative M-mode echocardiography recordings (upper row), heart sizes, H&E stained sections of heart (middle row), sections of Masson’s trichrome-stained heart tissue (middle row), and representative images and analysis of wheat germ agglutinin staining of the heart sections. Quantitative analysis of the collagen area/left ventricular (below Masson’s trichrome staining) and cross-sectional area (CSA) of myocyte in Sham + AVVNC, TAC + AVVNC, or TAC + AVVMLK3− mice after 1 week. The lower scale of H&E and Masson bar indicates 1 mm, and the higher scale bar of H&E and Masson indicates 100 μm, WGA scale bar indicated 50 µm. c, d Echocardiographic parameters: EF% (c), FS% (d), fibrotic area (g), and CSA (h) of Sham + AVVNC, TAC + AVVNC, or TAC + AVVMLK3− mice after 8 weeks. n = 5 for each group. Mean ± SEM, fibrotic area, and CSA control values were set to 1. **P < 0.01 vs Sham + AVVNC, #P < 0.05, ##P < 0.01 vs TAC + AVVNC by one-way ANOVA followed by Tukey’s multiple comparisons test. e, f Transcript level of ANP and BNP, as determined by qRT-PCR. i Representative images of TEM (upper row, the scale bar indicates 2 µm) and ROS in a section of mice heart measured by immunofluorescence staining (bottom row, red, ROS. Scale bar, 100 μm.) from Sham + AVVNC, TAC + AVVNC, or TAC + AVVMLK3 mice after 8 weeks. j Quantification of ROS assay, n = 5. Mean ± SEM, **P < 0.01 vs Sham + AVVNC, ##P < 0.01 vs TAC + AAVNC by one-way ANOVA followed by Tukey’s multiple comparisons test. k MDA in whole ventricular lysates as measured by colorimetric method, n = 5. Mean ± SEM, **P < 0.01 vs Sham + AVVNC, ##P < 0.01 vs TAC + AAVNC by one-way ANOVA followed by Tukey’s multiple comparisons test.