Fig. 2: IFN-γ primes could promote exosomes to attenuate colitis in mice.
From: IFN-γ promoted exosomes from mesenchymal stem cells to attenuate colitis via miR-125a and miR-125b

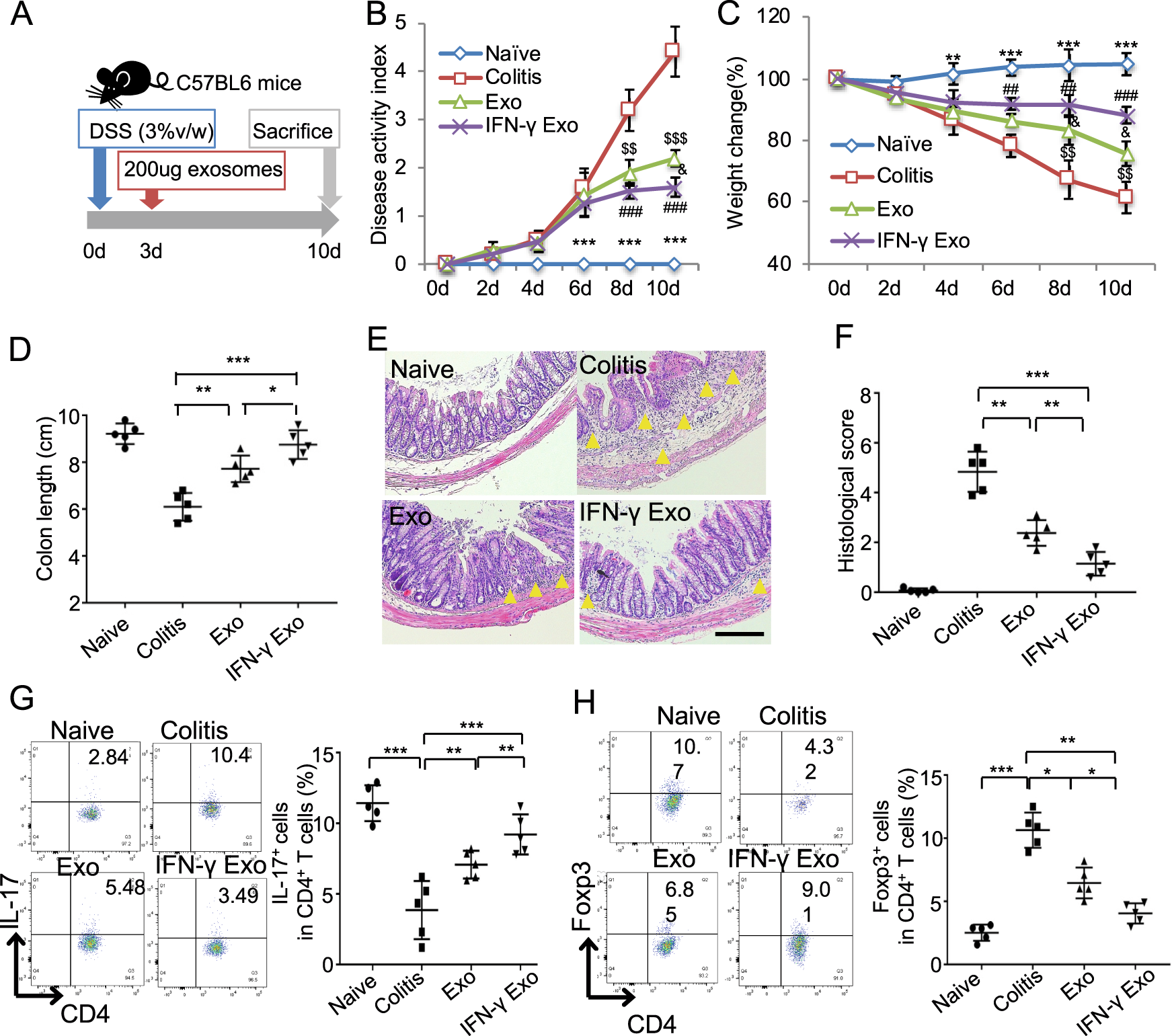
a The schematic of exosomes infusion in DSS-induced colitis in mice. b, c The disease activity index (b) and mice body weight change (c) in control, DSS, and control MSC exosomes and IFN-γ-primed-MSC exosomes infusion group (n = 5). d The colon length in control, DSS, and control MSC exosomes and IFN-γ-primed-MSC exosomes infusion group. e, f IFN-γ-primed-MSC exosomes infusion showed superior effects to reduce inflammation cells infiltration in colon, as assessed by HE staining (e) and reduce histological score caused by DSS administration, compared with control exosomes infusion group (f). g, h Th17 cells (g) and Treg cells (h) in control, DSS, control MSC exosomes and IFN-γ-primed-MSC exosomes infusion group, assessed by flow cytometry. Scale bar: 100 μm (n = 5) d days, DSS dextran sulfide sodium, Exo exosomes, IFN-γ Exo exosomes derived from IFN-γ-primed MSC. The yellow triangle: inflammatory cells infiltration. *P < 0.05, **P < 0.01, ***P < 0.001; #IFN-γ Exo vs colitis; &IFN-γ Exo vs Exo; $Exo vs colitis; *naive vs colitis.