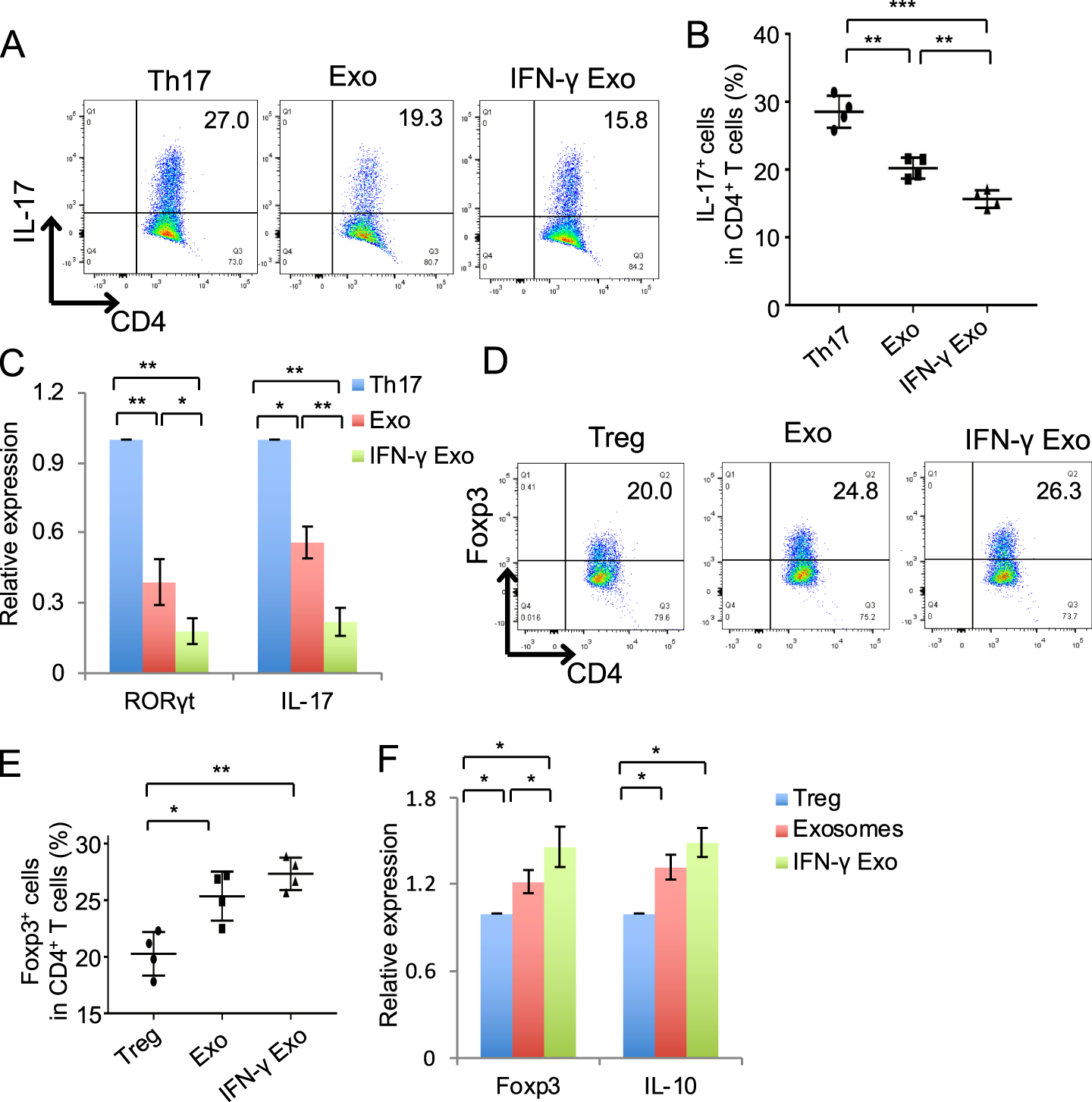
Fig. 3: Exosomes treatment inhibited Th17 cell differentiation.
From: IFN-γ promoted exosomes from mesenchymal stem cells to attenuate colitis via miR-125a and miR-125b

a, b Th17 cell differentiation in vitro after treated by 50 ng/ml control or IFN-γ-primed-MSC exosomes for 3–4 days, assessed by flow cytometry. c RORγt and IL-17 expression in Th17 cells, analyzed by qPCR. d, e Treg cell differentiation in vitro after treated by 50 ng/ml control or IFN-γ-primed-MSC exosomes for 3–4 days, assessed by flow cytometry. f Foxp3 and IL-10 expression in Treg cells, analyzed by qPCR. *P < 0.05, **P < 0.01, ***P < 0.001 Exo exosomes; IFN-γ Exo exosomes derived from IFN-γ-primed MSCs.