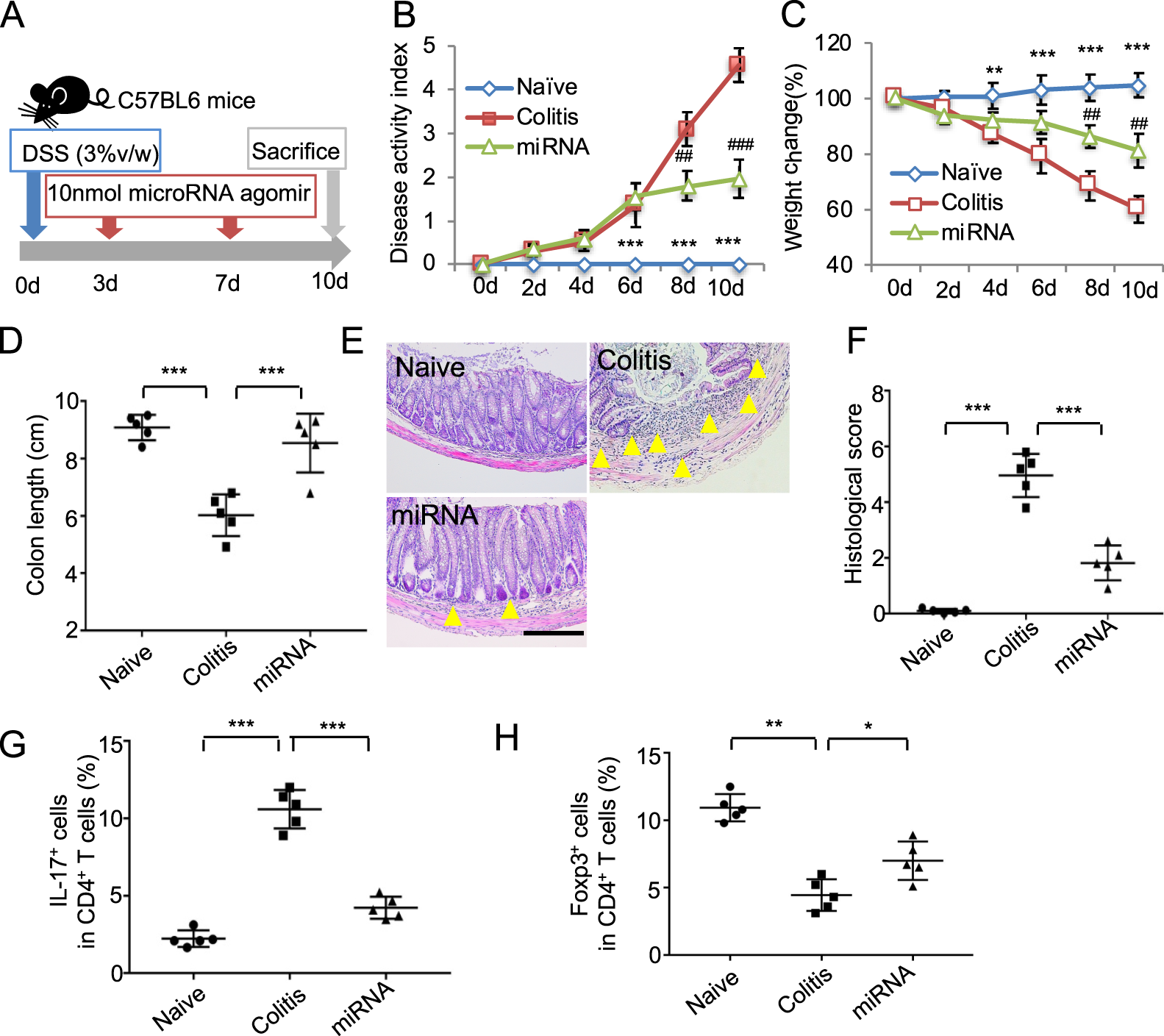
Fig. 6: MiR-125a and miR-125b agomir infusion attenuated colitis in mice.
From: IFN-γ promoted exosomes from mesenchymal stem cells to attenuate colitis via miR-125a and miR-125b

a The schema of miRNA agomir treat for colitis (n = 5). b–h The disease activity score change (b), mice body weight change (c), the length of colon (d), the histological staining of colons (e), the histological score (f), Th17 cells ratio (g), and Treg cell ratio (h) in control, colitis, and miR-125a and miR-125b (miRNA) agomir treatment group. Scale bar: 100 μm (n = 5), d days, DSS dextran sulfide sodium. The yellow triangle: inflammatory cells infiltration. *P < 0.05, **P < 0.01, ***P < 0.001. #miRNA vs colitis; *naive vs colitis.