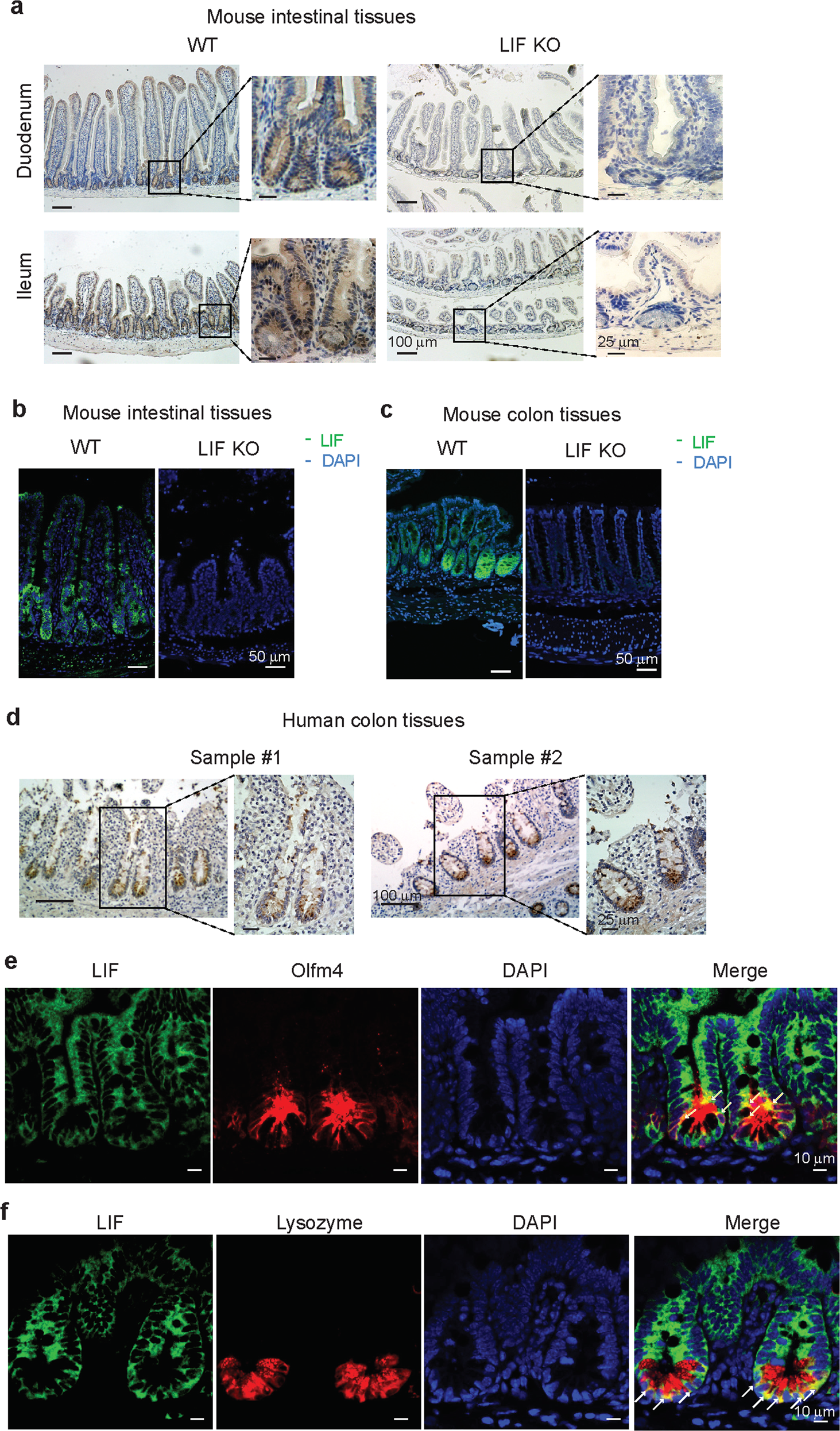
Fig. 1: The expression of LIF in the intestinal epithelium.
From: LIF is essential for ISC function and protects against radiation-induced gastrointestinal syndrome

a, b LIF expression in the intestinal crypts was determined by a IHC staining of the duodenum and ileum, and b IF staining of the small intestine of WT and LIF KO mice. c LIF expression in the mouse colon was determined by IF staining. d LIF expression in human colon tissues was determined by IHC staining. e, f Co-localization of LIF with Olfm4 (e) and Lysozyme (f) was observed in the small intestine of WT mice as determined by IF staining. The white arrow represents the co-localization of LIF with Olfm4 (e) and Lysozyme (f), respectively.