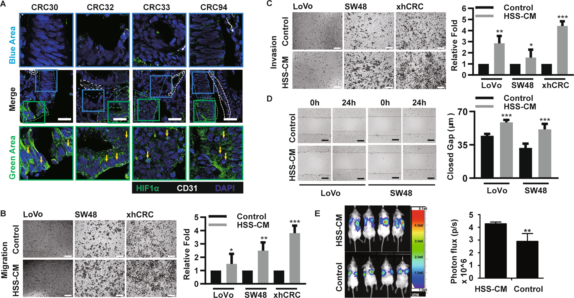
Fig. 2: Hypoxic CRC cells enhance the migration, invasion and metastatic capacity of normoxic CRC cells.

a Immunofluorescence analysis of HIF1α in frozen sections originated from human primary CRC tumors. The white, blue, and green dotted lined area represent for blood vessel, tumor area close to vascular system (i.e., normoxic), and tumor area far from vascular system (i.e., hypoxia), respectively. Yellow arrow represents HIF1α staining inside the nuclei. Scale bar: 50 µm. b, c Transwell assays. In all, 4 × 104 normoxic CRC cells were cultured in 200 µl control medium or HSS-CM, invaded cells were quantified. Scale bars: 200 µm. Bars represent mean ± SD (n = 3). *P < 0.05, **P < 0.01, ***P < 0.001. d Wound healing assays. Normoxic CRC cells were cultured in the presence of HSS-CM for 24 h, DMEM/F12 as the control. Scale bars: 200 µm. Bars represent mean ± SD (n = 3), ***P < 0.001. e In all, 5 × 105 normoxic Luciferase-LoVo cells suspended in 100 µl control medium or HSS-CM were injected into tail vein of NOD/SCID mice (n = 4 per group). In all, 100 µl control medium or HSS-CM were given 1 time per 3 days. After 8 weeks, images of the whole-body imaging and quantified analysis are shown. **P < 0.01.