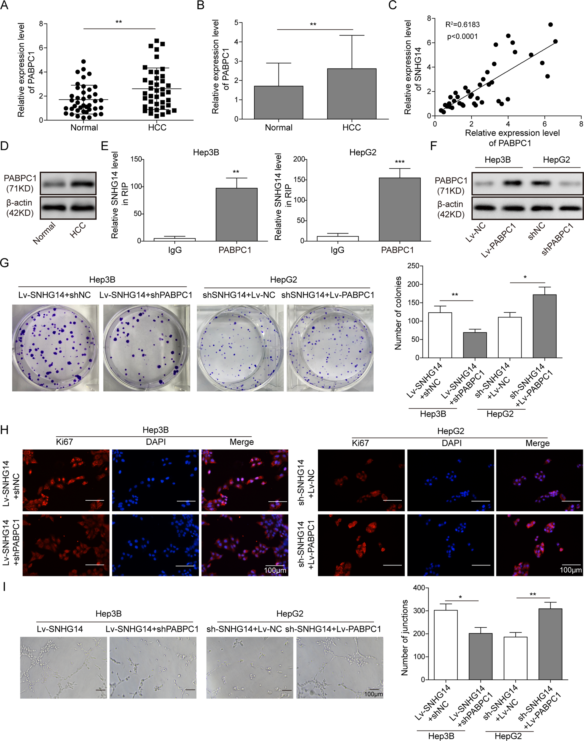
Fig. 3: PABPC1 acts as a downstream effector of SNHG14 in HCC cells.

a, b qRT-PCR analysis was presented to detect the expression pattern of PABPC1 in 40 paired HCC tissues and adjacent nontumor tissues. c The correlation between SNHG14 and PABPC1 were analyzed by the Pearson correlation coefficient. d The protein level of PABPC1 was determined by western blotting. β-actin served as a loading control. e The direct interaction between SNHG14 and PABPC1 was verified by RIP. f The protein level of PABPC1 was determined by western blotting. g Colony formation assay was employed to evaluate the role of PABPC1 for colony formation. h Immunofluorescence staining was performed to assess the expression of Ki67 expression in HCC cells. Scale bar, 100 μm. i In vitro angiogenesis was quantified by tube formation assays. Data were representative images or were expressed as the mean ± SD of n = 3 experiments. *P < 0.05, **P < 0.01, ***P < 0.001.