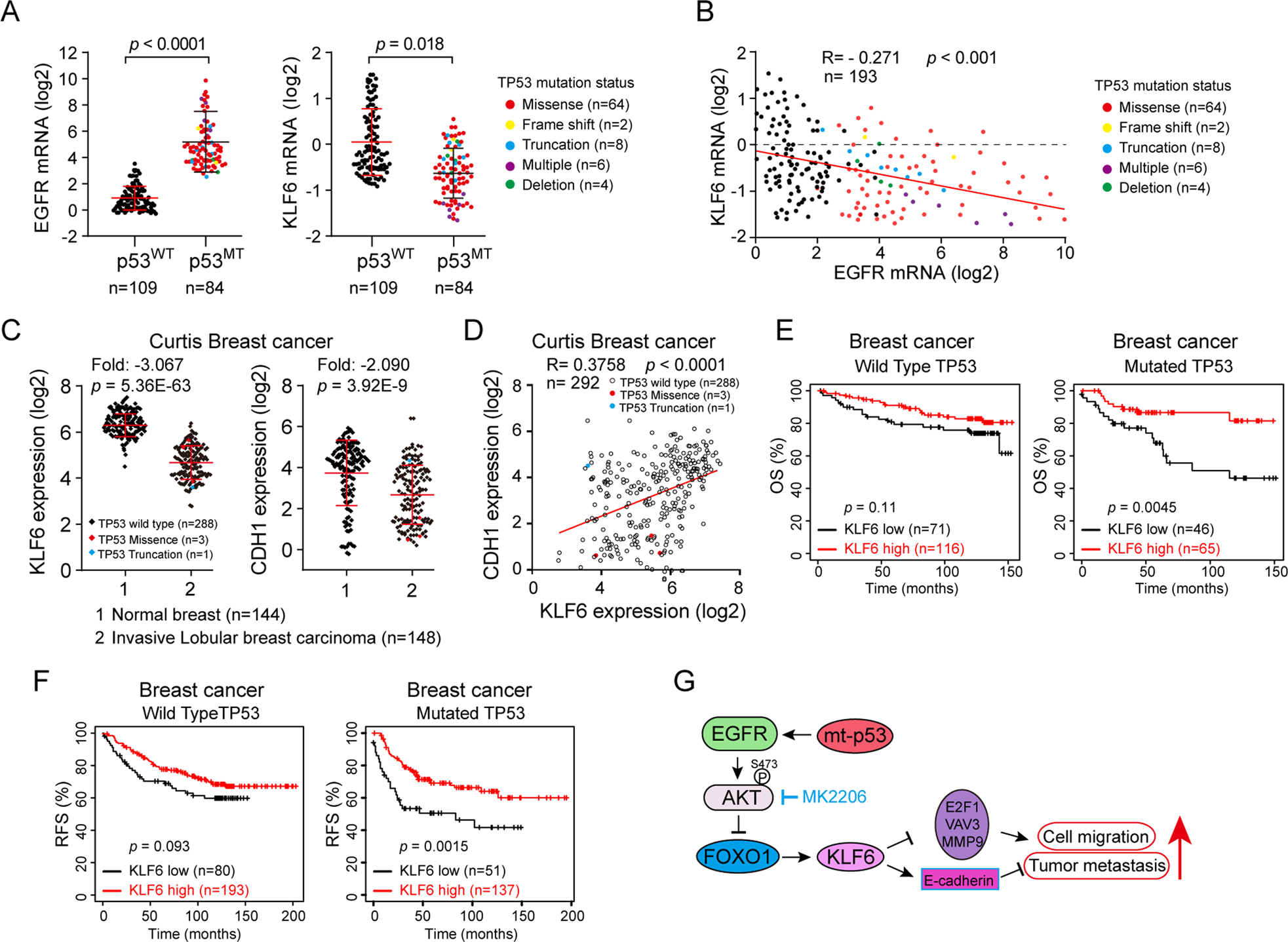
Fig. 5: The clinical correlation between expression of EGFR/KLF6 and prognosis of human breast cancer patients bearing WT or mutant p53.
From: Hotspot mutant p53-R273H inhibits KLF6 expression to promote cell migration and tumor metastasis

a, b The EGFR and KLF6 mRNA expression levels in human breast cancer biopsy samples with or without p53 mutant were analyzed based on the cBioPortal dataset (TCGA, Cell 2015), the status of mutant p53 marked with a different color (a). The same data sets were used for analyses of Pearson correlation coefficient (R-value) and a two-tail probability test (P value) (b). c, d The KLF6 and CDH1 (encoding E-cadherin protein) mRNA expression levels were analyzed using the Oncomine “Curtis Breast cancer” dataset (c). The same data sets were used for analyses of Pearson correlation coefficient (R-value) and a two-tail probability test (P value) (d). e, f The Kaplan–Meier plots of overall survival (OS) and relapse-free survival (RFS) of human breast cancer patients were stratified by KLF6 mRNA expression levels with or without TP53 mutations, the log-rank test P values are shown. g A working model illustrates that mutant p53-R273H suppresses KLF6 via EGFR-AKT-FOXO1 in promoting cell migration and tumor metastasis.