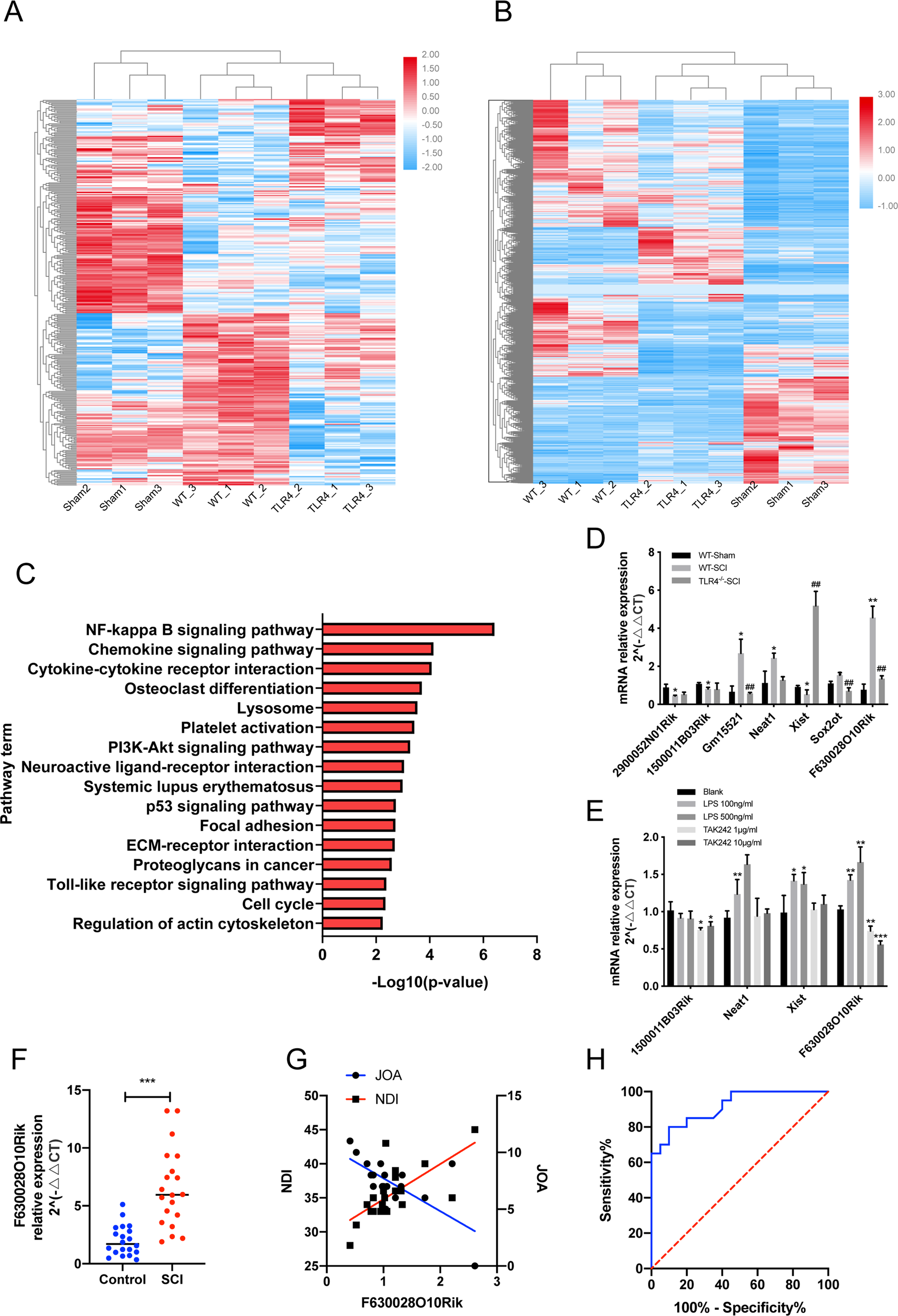
Fig. 2: LncRNA-F630028O10Rik was upregulated after SCI and correlated with disease severity.

a, b Heat map showing DELs and DEGs among the WT-SCI, TLR4−/−-SCI and the sham-operated mice. c KEGG pathway analysis of the DELs. d LncRNA levels in the WT-sham, WT-SCI and the TLR4−/−-SCI mice. *p < 0.05, **p < 0.01 versus WT-sham; ##p < 0.01 versus WT-SCI. e LncRNA levels in the LPS-stimulated BV2 cells with or without TAK242 treatment. *p < 0.05, **p < 0.01, ***p < 0.001. f LncRNA-F630028O10Rik levels in the blood samples of SCI patients and healthy controls. ***p < 0.001. g Linear regression analysis of lncRNA-F630028O10Ri expression and JOA scores (r = 0.47, p < 0.001), and NDI index (r = 0.48, p < 0.001). h The ROC curve analysis of the diagnostic significance of lncRNA-F630028O10Rik (AUC = 0.72) for SCI.