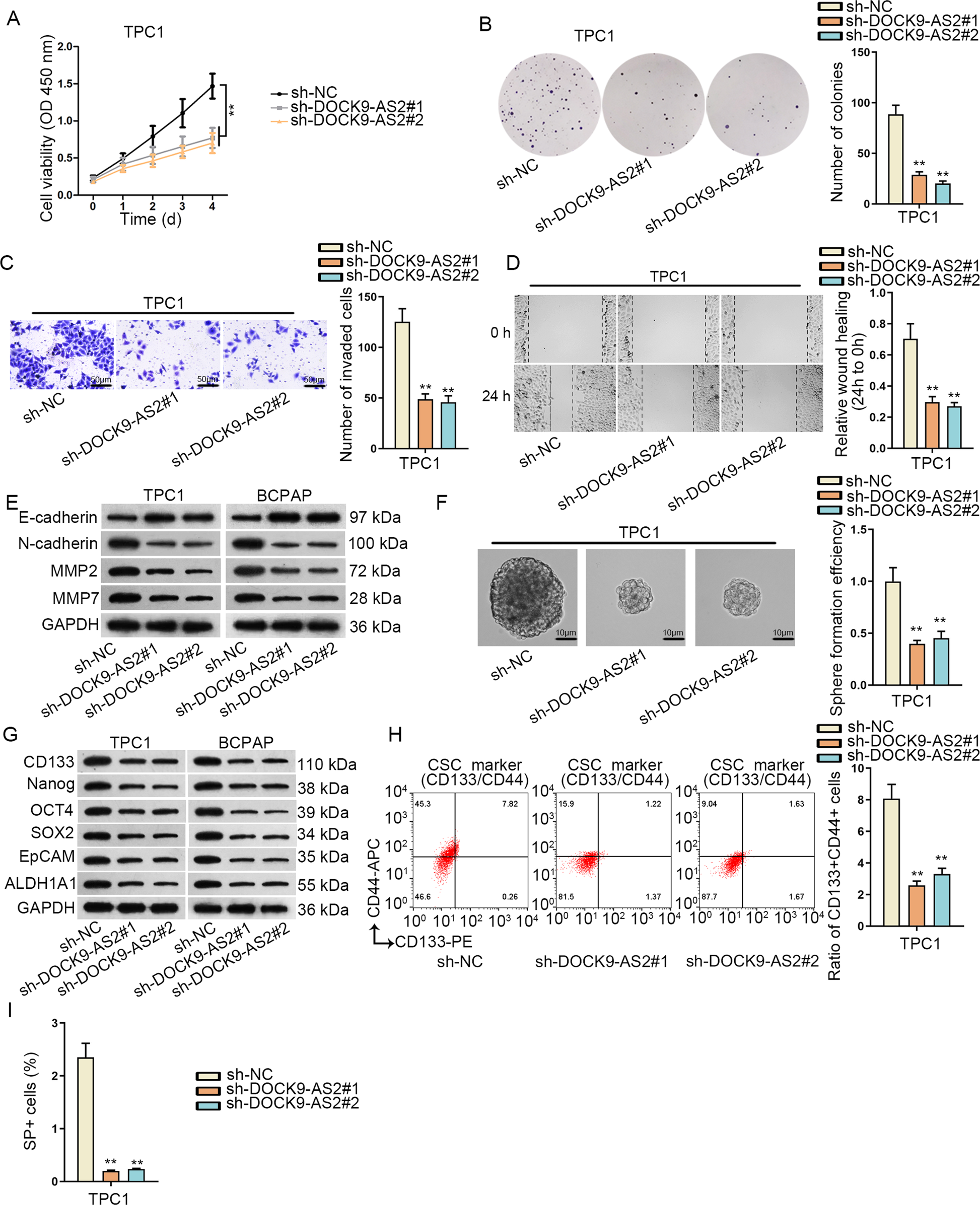
Fig. 2: DOCK9-AS2 silence repressed proliferation, migration, invasion, EMT, and stemness of PTC cells.

a Viable PTC cells were detected by CCK-8 under DOCK9-AS2 knockdown. b Images of colonies from PTC cells after transfection with sh-DOCK9-AS2#1/2 was taken and colony number was counted manually. c Images of invasive PTC cells under DOCK9-AS2 deficiency in transwell assay was captured and cell number per field was evaluated. Scale bar: 100 μm. d Pictures of scratch wound of PTC cells at 0 and 24 h under DOCK9-AS2 knockdown was taken and wound width was assessed. e Western blots of E-cadherin, N-cadherin, MMP2, and MMP7 in PTC cells with DOCK9-AS2 knockdown. f Images of 3rd generation spheres formed by PTC cells under DOCK9-AS2. Scale bar: 100 μm. Sphere formation efficiency equaled to sphere number/number of seeded cells, and control group was set as 1. g The levels of stem specific genes including CD133, Nanog, OCT4, SOX2, EpCAM, and ALDH1A1 were analyzed by western blotting. h Flow cytometry plot of CD44 + CD133 + TPC1 cells and quantification of CD44 + CD133 + ratio. i The SP cells were sorted from TPC1 cells with DOCK9-AS2 knockdown by flow cytometry. **P < 0.01. Error bar denotes Mean ± S.D.