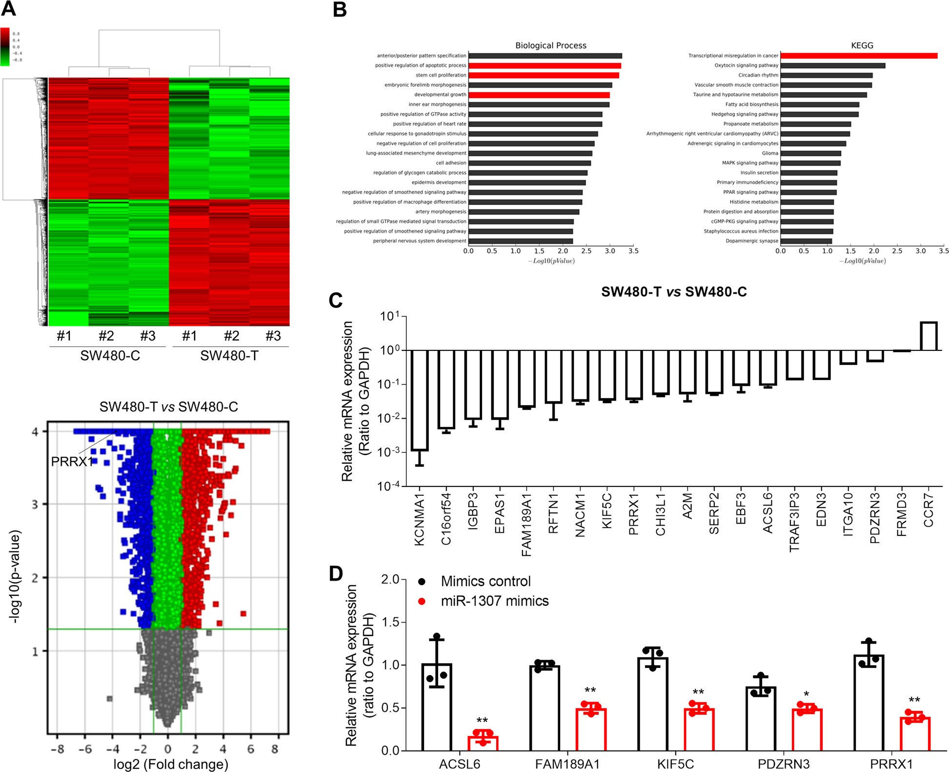
Fig. 3: Identification of the target genes for miR-1307.

a The heatmap and volcano plot of differentially expressed genes in SW480-T and SW480-C cells measured by gene array. b GO enrichment analysis and KEGG analysis of the downregulated genes in SW480-T cells. c The expression of the downregulated genes (fold change>10 and P < 10−4) in SW480-T cells relative to SW480-C cells. d The inhibitory roles of miR-1307 mimics in the expression of genes in SW480 cells, which were transfected with 50 nM miR-1307 mimics for 48 h. Data represent mean ± SD. Significance was assessed by two-sided t-test. **P < 0.01; *P < 0.05.