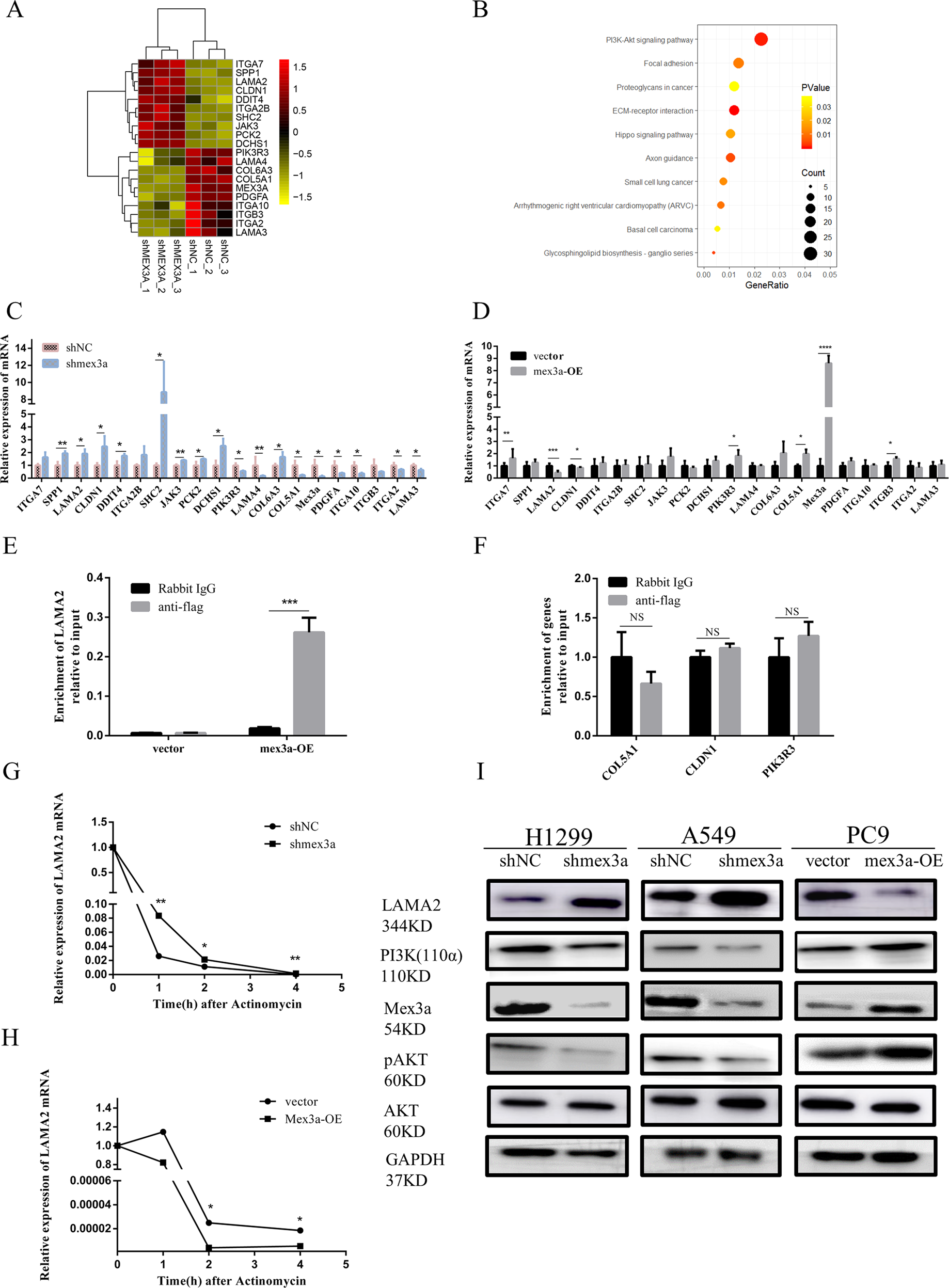
Fig. 4: Mex3a change the expression of genes associated with ECM-receptor interaction and PI3K-AKT pathway.
From: Mex3a interacts with LAMA2 to promote lung adenocarcinoma metastasis via PI3K/AKT pathway

a Heatmap of distinctly dysregulated mRNAs in stable H1299 cell lines (scrambled shRNA vs shmex3a) identified from transcriptome sequencing by hierarchical clustering. High and low expression levels are indicated in red and yellow, respectively. b Signaling pathways of altered genes after mex3a knockdown in H1299 cells detected by microarray analysis. Statistical significance is indicated by different colors. The size of the circle represents the number of genes. c The mRNA levels of 20 candidate genes in H1299 cells with mex3a knockdown were detected by qRT-PCR. d The mRNA levels of 20 candidate genes in PC9 cells with mex3a overexpression were detected by qRT-PCR. Data are presented as the mean ± S.D. n = 3. e, f RIP experiment showed that anti-flag antibody could not precipitate COL5A1, CLDN1, and PIK3R3 but LAMA2 in Mex3a overexpression of PC9 cells. Data are presented as the mean ± S.D. n = 3. g, h Knockdown and overexpression of mex3a in H1299 and PC9 cell were treated with actinomycin D (5 μg/mL). The cells were harvested at the indicated times after actinomycin D was added. I. LAMA2 and PI3K-AKT pathway expression was regulated by mex3a. *P < 0.05, **P < 0.01, ***P < 0.001, and ****P < 0.0001.